环评云助手
首页
监测云
公示平台
环评论坛
云商城
直播
云学苑
上传
法律法规规范
国家或地方标准
书籍文献资料
报告资料
其他类型资料
搜索
客户端
扫一扫下载APP
手机/电脑端下载
登录
|
注册
历史搜索
推荐热词
我要上传
环评云助手APP
扫码下载
环评云助手公众号
扫码关注
分类管理名录
排污许可名录
固废名录
产业代码
数据站点
术语查询
热点问答
AI审核
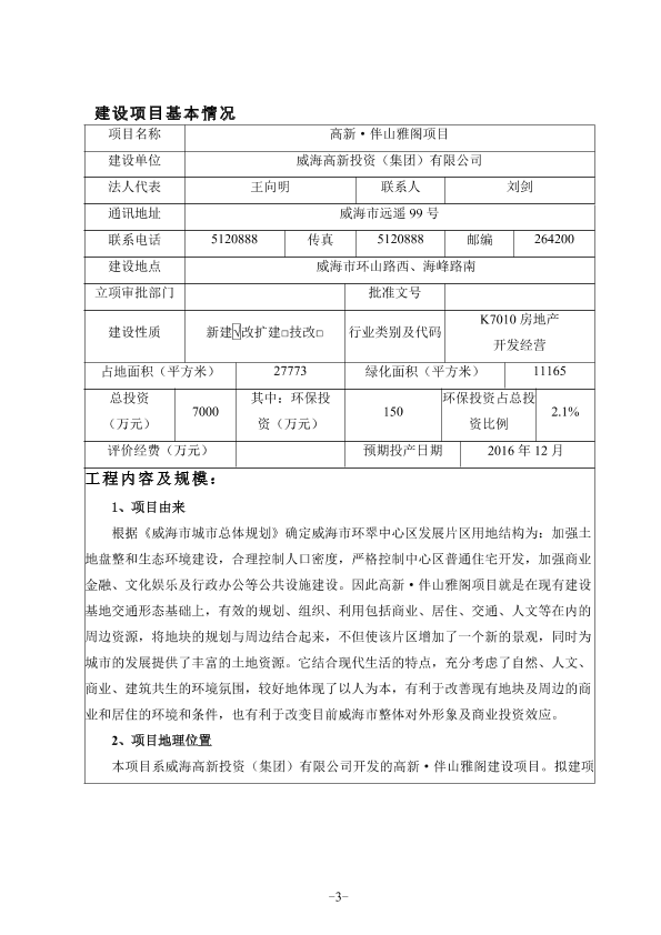
威海市环保局环翠分局关于威海高新投资(集团)有限公司高新·伴山雅阁建设项目环境影响评价文件受理情况的公示
公开
奔跑的小仓鼠
+ 关注
上传日期:2023-05-01
0
226
0
资料类型
报告资料
适用范围
/
文件日期
2014 - 2018
文件分类
环境相关报告-环评文库
文件预览
查看原文
版权说明:本文档由用户提供并上传,收益归属内容提供方,若内容存在侵权,请进行
举报
威海市环保局环翠分局关于威海高新投资(集团)有限公司高新·伴山雅阁建设项目环境影响评价文件受理情况的公示_1227790.pdf
【343.7 KB】
支付100云贝
预览
相关推荐
1、威海市环保局环翠分局关于威海大头贸易有限公司威海宏业物流中心建设项目环境影响评价文件受理情况的公示
【匹配度0.69】
2、威海市环保局环翠分局关于威海市里口山旅游发展有限公司里口山景区提升改造建设项目环境影响评价文件受理情况的公示
【匹配度0.69】
3、威海市环保局环翠分局关于威海蓝膜光热科技有限公司蓝膜光热应用产业化项目环境影响评价文件受理情况的公示
【匹配度0.67】
4、威海市环保局环翠分局关于威海市城市开发投资有限公司威海市餐厨垃圾处理厂建设项目环境影响评价文件受理情况的公示
【匹配度0.67】
5、威海市环保局环翠分局关于华瀚投资集团威海置业有限责任公司大湖公馆a区建设项目环境影响评价文件受理情况的公示
【匹配度0.66】
猜你喜欢
1、GB15618-2018 土壤环境质量 农用地土壤污染风险管控标准 (试行)
2、HJ549-2016 环境空气和废气 氯化氢的测定 离子色谱法
3、GB12348-2008 工业企业厂界环境噪声排放标准
4、无 建设项目竣工环境保护验收技术指南 污染影响类
5、HJ482-2009 《环境空气二氧化硫的测定甲醛吸收—副玫瑰苯胺分光光度法》及修改单
评论
收藏
微信扫一扫
分享
评论
共
0
条评论
请先
登录
后发表评论
0
/150
发表评论
按热度排序
按时间排序
设为首页
| 版权©
尚云环境
|
京公网安备 11011402011579号
|
京ICP备17049511号-2
|
增值电信业务经营许可证:京B2-20200914
0/150