环评云助手
首页
监测云
公示平台
环评论坛
云商城
直播
云学苑
上传
法律法规规范
国家或地方标准
书籍文献资料
报告资料
其他类型资料
搜索
客户端
扫一扫下载APP
手机/电脑端下载
登录
|
注册
历史搜索
推荐热词
我要上传
环评云助手APP
扫码下载
环评云助手公众号
扫码关注
分类管理名录
排污许可名录
固废名录
产业代码
数据站点
术语查询
热点问答
AI审核
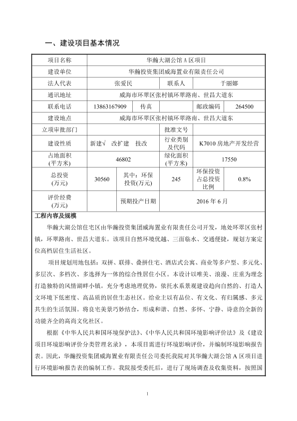
威海市环保局环翠分局关于华瀚投资集团威海置业有限责任公司大湖公馆a区建设项目环境影响评价文件受理情况的公示
公开
奔跑的小仓鼠
+ 关注
上传日期:2023-05-01
0
117
0
资料类型
报告资料
适用范围
/
文件日期
2014 - 2018
文件分类
环境相关报告-环评文库
文件预览
查看原文
版权说明:本文档由用户提供并上传,收益归属内容提供方,若内容存在侵权,请进行
举报
威海市环保局环翠分局关于华瀚投资集团威海置业有限责任公司大湖公馆a区建设项目环境影响评价文件受理情况的公示_1226534.pdf
【543.9 KB】
支付100云贝
预览
相关推荐
1、威海市环保局环翠分局关于华瀚投资集团威海置业有限责任公司大湖公馆b区建设项目环境影响评价文件受理情况的公示
【匹配度0.98】
2、威海市环保局环翠分局关于威海利川置业有限公司保利·红叶谷建设项目环境影响评价文件受理情况的公示
【匹配度0.70】
3、威海市环保局环翠分局关于威海高新投资(集团)有限公司高新·伴山雅阁建设项目环境影响评价文件受理情况的公示
【匹配度0.66】
4、威海市环保局环翠分局关于山东望岛集团公司金属门窗生产项目环境影响评价文件受理情况的公示
【匹配度0.62】
5、威海市环保局环翠分局关于威海大头贸易有限公司威海宏业物流中心建设项目环境影响评价文件受理情况的公示
【匹配度0.62】
猜你喜欢
1、GB3095-2012 环境空气质量标准2012及修改单
2、环办环评函〔2020〕711号 关于启用《建设项目环境影响报告书审批基础信息表》的通知
3、GB18466-2005 医疗机构水污染物排放标准
4、部令第15号 国家危险废物名录
5、中华人民共和国主席令(第四十三号) 中华人民共和国固体废物污染环境防治法
评论
收藏
微信扫一扫
分享
评论
共
0
条评论
请先
登录
后发表评论
0
/150
发表评论
按热度排序
按时间排序
设为首页
| 版权©
尚云环境
|
京公网安备 11011402011579号
|
京ICP备17049511号-2
|
增值电信业务经营许可证:京B2-20200914
0/150