环评云助手
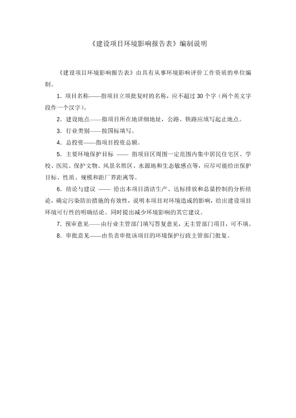
首页
监测云
AI填写
公示平台
环评论坛
云商城
直播
云学苑
云助手AI
资料
法律法规规范
国家或地方标准
书籍文献资料
报告资料
其他类型资料
搜索
客户端
扫一扫下载APP
手机/电脑端下载
登录
|
注册
历史搜索
推荐热词
我要上传
环评云助手APP
扫码下载
环评云助手公众号
扫码关注
分类管理名录
排污许可名录
固废名录
产业代码
数据站点
术语查询
热点问答
AI审核
江苏民政康复医院江苏省养老服务中心建设项目环境影响报告表全本公示2318
公开
奔跑的小仓鼠
+ 关注
上传日期:2023-05-01
0
153
0
资料类型
报告资料
适用范围
/
文件日期
2014 - 2018
文件分类
环境相关报告-环评文库
文件预览
查看原文
版权说明:本文档由用户提供并上传,收益归属内容提供方,若内容存在侵权,请进行
举报
江苏民政康复医院江苏省养老服务中心建设项目环境影响报告表全本公示2318.pdf
【864.9 KB】
支付100云贝
预览
相关推荐
1、江苏新华报业传媒集团有限公司卫生所项目环境影响报告表全本公示2318
【匹配度0.53】
2、江苏斯泰普化学供应链有限公司普通货物仓储项目环境影响报告表全本公示2318
【匹配度0.51】
3、268西安市建筑行业养老服务中心建设项目报告表5999
【匹配度0.36】
4、江苏省养老服务中心建设项目219368776
【匹配度0.36】
5、上海市建设项目环境影响报告表编制技术指南 沪环评〔2020〕96号
【匹配度0.31】
猜你喜欢
1、环办环评〔2020〕33号 关于印发《建设项目环境影响报告表》内容、格式及编制技术指南的通知和常见问题解答
2、部令第16号 建设项目环境影响评价分类管理名录(2021年版)
3、GB18597-2001 危险废物贮存污染控制标准
4、GB14554-93 恶臭污染物排放标准
5、GB15618-2018 土壤环境质量 农用地土壤污染风险管控标准 (试行)
评论
收藏
微信扫一扫
分享
评论
共
0
条评论
请先
登录
后发表评论
0
/150
发表评论
按热度排序
按时间排序
设为首页
| 版权©
尚云环境
|
京公网安备 11011402011579号
|
京ICP备17049511号-2
|
增值电信业务经营许可证:京B2-20200914
0/150