环评云助手
首页
监测云
AI填写
公示平台
环评论坛
云商城
直播
云学苑
云助手AI
资料
法律法规规范
国家或地方标准
书籍文献资料
报告资料
其他类型资料
搜索
客户端
扫一扫下载APP
手机/电脑端下载
登录
|
注册
历史搜索
推荐热词
我要上传
环评云助手APP
扫码下载
环评云助手公众号
扫码关注
分类管理名录
排污许可名录
固废名录
产业代码
数据站点
术语查询
热点问答
AI审核
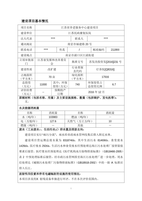
江苏省养老服务中心建设项目219368776
公开
奔跑的小仓鼠
+ 关注
上传日期:2023-05-01
0
142
0
资料类型
报告资料
适用范围
/
文件日期
2014 - 2018
文件分类
环境相关报告-环评文库
文件预览
查看原文
版权说明:本文档由用户提供并上传,收益归属内容提供方,若内容存在侵权,请进行
举报
江苏省养老服务中心建设项目219368776.pdf
【1.1 MB】
支付100云贝
预览
相关推荐
1、湖北省荣军养老服务中心建设项目6520
【匹配度0.45】
2、营口市养老服务中心项目5090
【匹配度0.41】
3、扩建弘福达养老服务中心项目2302
【匹配度0.36】
4、江苏民政康复医院江苏省养老服务中心建设项目环境影响报告表全本公示2318
【匹配度0.36】
5、湖南省妇女联合会养老服务中心建设项目3052
【匹配度0.32】
猜你喜欢
1、HJ535-2009 水质 氨氮的测定 纳氏试剂分光光度法
2、GB36600-2018 土壤环境质量 建设用地土壤污染风险管控标准(试行)
3、GB9078-1996 工业炉窑大气污染物排放标准
4、HJ584-2010 环境空气苯系物的测定 活性炭吸附/二硫化碳解吸-气相色谱法
5、GB8978-1996 污水综合排放标准
评论
收藏
微信扫一扫
分享
评论
共
0
条评论
请先
登录
后发表评论
0
/150
发表评论
按热度排序
按时间排序
设为首页
| 版权©
尚云环境
|
京公网安备 11011402011579号
|
京ICP备17049511号-2
|
增值电信业务经营许可证:京B2-20200914
0/150