环评云助手
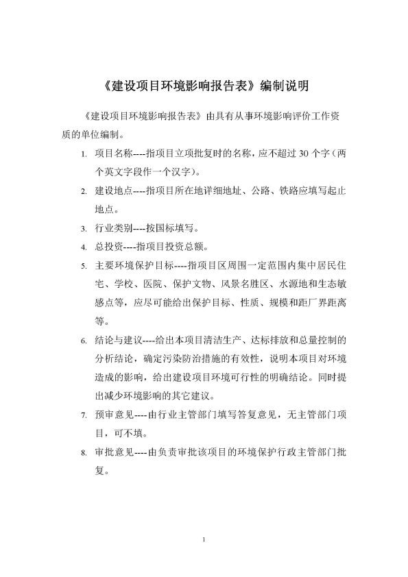
首页
监测云
AI填写
公示平台
环评论坛
云商城
直播
云学苑
云助手AI
资料
法律法规规范
国家或地方标准
书籍文献资料
报告资料
其他类型资料
搜索
客户端
扫一扫下载APP
手机/电脑端下载
登录
|
注册
历史搜索
推荐热词
我要上传
环评云助手APP
扫码下载
环评云助手公众号
扫码关注
分类管理名录
排污许可名录
固废名录
产业代码
数据站点
术语查询
热点问答
AI审核
荥阳市高山镇-郑州市东威塑业有限公司年产1000万条塑料编织袋建设项目报告表(1)9182
公开
奔跑的小仓鼠
+ 关注
上传日期:2023-05-01
0
190
0
资料类型
报告资料
适用范围
/
文件日期
2014 - 2018
文件分类
环境相关报告-环评文库
文件预览
查看原文
版权说明:本文档由用户提供并上传,收益归属内容提供方,若内容存在侵权,请进行
举报
荥阳市高山镇-郑州市东威塑业有限公司年产1000万条塑料编织袋建设项目报告表(1)9182.pdf
【10.8 MB】
支付100云贝
预览
相关推荐
1、荥阳市豫龙镇-郑州市盛隆印务有限公司年产500吨塑料包装制品建设项目报告表5527
【匹配度0.53】
2、荥阳市高山镇-郑州市超凡自控阀门有限公司年产2万台阀门气动装置建设项目报告表(1)7710
【匹配度0.53】
3、荥阳市高山镇-郑州市胜朝塑编有限公司年产聚丙烯编织袋800吨、聚乙烯编织袋(厚度大于0.02毫米)400吨建设项目报告表(1)7710
【匹配度0.48】
4、鄂尔多斯市邦普塑业有限公司年产9000万条塑料编织袋项目2654
【匹配度0.47】
5、荥阳市-郑州益禾农业科技有限公司年产5000吨塑料制品、1000吨无纺布制品建设项目报告表(1)9967
【匹配度0.46】
猜你喜欢
1、HJ533-2009 环境空气和废气氨的测定 纳氏试剂分光光度法
2、GB13271-2014 锅炉大气污染物排放标准
3、中华人民共和国国家发展和改革委员会令第29号 产业结构调整指导目录(2019年本)
4、HJ169-2018 建设项目环境风险评价技术导则
5、GB31572-2015 合成树脂工业污染物排放标准及修改单
评论
收藏
微信扫一扫
分享
评论
共
0
条评论
请先
登录
后发表评论
0
/150
发表评论
按热度排序
按时间排序
设为首页
| 版权©
尚云环境
|
京公网安备 11011402011579号
|
京ICP备17049511号-2
|
增值电信业务经营许可证:京B2-20200914
0/150