环评云助手
首页
监测云
公示平台
社区论坛
环评云商城
尚云环境
直播
云学苑
我要上传
法律法规规范
国家或地方标准
书籍文献资料
报告资料
其他类型资料
搜索
客户端
APP
扫一扫下载APP
手机/电脑端下载
登录
|
注册
历史搜索
推荐热词
我要上传
环评云助手APP
扫码下载
环评云助手公众号
扫码关注
分类管理名录
排污许可名录
固废名录
产业代码
数据站点
术语查询
热点问答
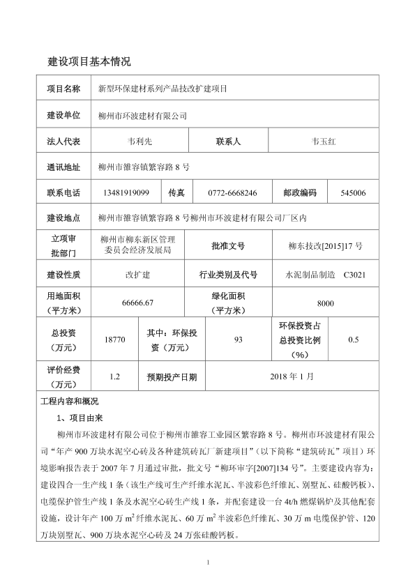
柳1州市环波建材有限公司新型环保建材系列产品技改扩建项目环境影响报告表审批
公开
奔跑的小仓鼠
+ 关注
上传日期:2023-05-01
0
53
0
资料类型
报告资料
适用范围
/
文件日期
2014 - 2018
文件分类
环境相关报告-环评文库
文件预览
查看原文
版权说明:本文档由用户提供并上传,收益归属内容提供方,若内容存在侵权,请进行
举报
柳1州市环波建材有限公司新型环保建材系列产品技改扩建项目环境影响报告表审批 _753427.pdf
【390.4 KB】
支付100云贝
预览
相关推荐
1、关于浙江化工院科技有限公司三氟乙酸系列产品改扩建项目环境影响报告书审批前公示
【匹配度0.47】
2、吉凯1恩动力机械(柳州)有限公司传动轴系列产品油漆线改扩建项目建设项目环境影响报告书审批
【匹配度0.44】
3、上虞华宝化工有限公司60t_a近代电子系列产品技改项目环境影响报告书审批前公示
【匹配度0.41】
4、《安徽禹王防水建材有限公司新型化工建材项目环境影响报告书》受理公示
【匹配度0.39】
5、广西威颜食品有限公司扩建年产5000吨龟苓膏系列产品技改项目环境影响报告书拟批准审批公示
【匹配度0.36】
猜你喜欢
1、环办环评函〔2020〕711号 关于启用《建设项目环境影响报告书审批基础信息表》的通知
2、GB3095-2012 环境空气质量标准2012及修改单
3、GB18466-2005 医疗机构水污染物排放标准
4、中华人民共和国主席令(第四十三号) 中华人民共和国固体废物污染环境防治法
5、部令第15号 国家危险废物名录
评论
收藏
微信扫一扫
分享
评论
共
0
条评论
请先
登录
后发表评论
0
/150
发表评论
按热度排序
按时间排序
设为首页
| 版权©
尚云环境
|
京公网安备 11011402011579号
|
京ICP备17049511号-2
|
增值电信业务经营许可证:京B2-20200914
0/150