环评云助手
首页
监测云
公示平台
社区论坛
环评云商城
尚云环境
直播
云学苑
我要上传
法律法规规范
国家或地方标准
书籍文献资料
报告资料
其他类型资料
搜索
客户端
APP
扫一扫下载APP
手机/电脑端下载
登录
|
注册
历史搜索
推荐热词
我要上传
环评云助手APP
扫码下载
环评云助手公众号
扫码关注
分类管理名录
排污许可名录
固废名录
产业代码
数据站点
术语查询
热点问答
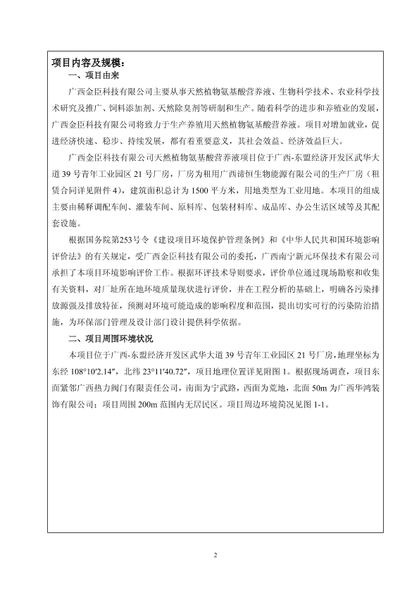
南宁市环境保护局南宁华侨投资区分局2014年5月4日受理情况公告
公开
奔跑的小仓鼠
+ 关注
上传日期:2023-05-01
0
106
0
资料类型
报告资料
适用范围
/
文件日期
2014 - 2018
文件分类
环境相关报告-环评文库
文件预览
查看原文
版权说明:本文档由用户提供并上传,收益归属内容提供方,若内容存在侵权,请进行
举报
南宁市环境保护局南宁华侨投资区分局2014年5月4日受理情况公告_749359.pdf
【379.7 KB】
支付100云贝
预览
相关推荐
1、南宁市环境保护局南宁华侨投资区分局2014年3月25日受理情况公告
【匹配度0.91】
2、南宁市环境保护局南宁华侨投资区分局正洋大厦项目受理情况公告
【匹配度0.72】
3、南宁市环境保护局南宁华侨投资区分局年产10万吨豆奶建设项目
【匹配度0.56】
4、南宁市兴宁区环境保护局2014年8月15日受理情况公告
【匹配度0.53】
5、南宁市环境保护局南宁华侨投资区分局无公害生物饲料建设项目
【匹配度0.53】
猜你喜欢
1、HJ828-2017 水质 化学需氧量的测定 重铬酸盐法
2、GB3096-2008 声环境质量标准
3、HJ/T166-2004 土壤环境监测技术规范
4、GB22337-2008 社会生活环境噪声排放标准
5、GB18918-2002 城镇污水处理厂污染物排放标准及修改单
评论
收藏
微信扫一扫
分享
评论
共
0
条评论
请先
登录
后发表评论
0
/150
发表评论
按热度排序
按时间排序
设为首页
| 版权©
尚云环境
|
京公网安备 11011402011579号
|
京ICP备17049511号-2
|
增值电信业务经营许可证:京B2-20200914
0/150