环评云助手
首页
监测云
公示平台
环评论坛
云商城
直播
云学苑
上传
法律法规规范
国家或地方标准
书籍文献资料
报告资料
其他类型资料
搜索
客户端
扫一扫下载APP
手机/电脑端下载
登录
|
注册
历史搜索
推荐热词
我要上传
环评云助手APP
扫码下载
环评云助手公众号
扫码关注
分类管理名录
排污许可名录
固废名录
产业代码
数据站点
术语查询
热点问答
AI审核
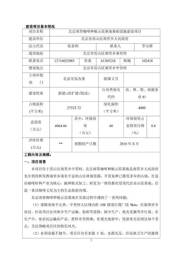
北京南窖咖啡种植示范基地基础设施建设项目4545
公开
奔跑的小仓鼠
+ 关注
上传日期:2023-05-01
0
73
0
资料类型
报告资料
适用范围
/
文件日期
2014 - 2018
文件分类
环境相关报告-环评文库
文件预览
查看原文
版权说明:本文档由用户提供并上传,收益归属内容提供方,若内容存在侵权,请进行
举报
北京南窖咖啡种植示范基地基础设施建设项目4545.pdf
【546.3 KB】
支付100云贝
预览
相关推荐
1、北京雁栖湖生态发展示范区公共旅游基础设施建设工程a46919a4902
【匹配度0.34】
2、张掖丹霞景区基础设施建设项目
【匹配度0.33】
3、宁城县--京南佳苑小区城市棚户区改造及配套基础设施建设项目8179
【匹配度0.30】
4、大熊猫生态园周边1098亩土地基础设施建设及环境整治项目一期9842
【匹配度0.29】
猜你喜欢
1、GB18483-2001 饮食业油烟排放标准(试行)
2、HJ610-2016 环境影响评价技术导则 地下水环境
3、HJ91.1-2019 污水监测技术规范
4、HJ836-2017 固定污染源废气 低浓度颗粒物的测定 重量法
5、HJ964-2018 环境影响评价技术导则 土壤环境(试行)
评论
收藏
微信扫一扫
分享
评论
共
0
条评论
请先
登录
后发表评论
0
/150
发表评论
按热度排序
按时间排序
设为首页
| 版权©
尚云环境
|
京公网安备 11011402011579号
|
京ICP备17049511号-2
|
增值电信业务经营许可证:京B2-20200914
0/150