环评云助手
首页
监测云
AI填写
公示平台
环评论坛
云商城
直播
云学苑
云助手AI
资料
法律法规规范
国家或地方标准
书籍文献资料
报告资料
其他类型资料
搜索
客户端
扫一扫下载APP
手机/电脑端下载
登录
|
注册
历史搜索
推荐热词
我要上传
环评云助手APP
扫码下载
环评云助手公众号
扫码关注
分类管理名录
排污许可名录
固废名录
产业代码
数据站点
术语查询
热点问答
AI审核
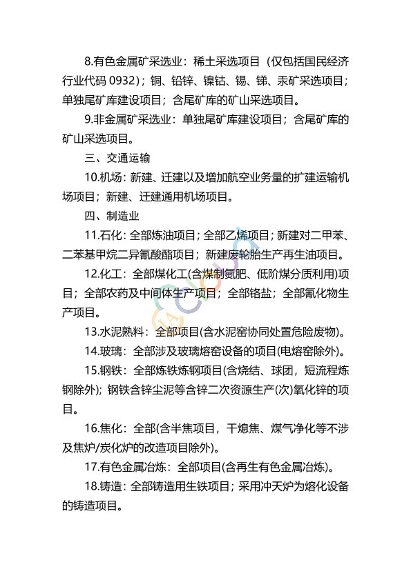
新疆维吾尔自治区生态环境厅审批环境影响评价文件的建设项目目录(2026年本)
公开
188****6238
+ 关注
上传日期:2026-01-29
0
107
0
资料类型
其他类型资料
行业库分类
生态环境
文件预览
查看原文
版权说明:本文档由用户提供并上传,收益归属内容提供方,若内容存在侵权,请进行
举报
新疆维吾尔自治区生态环境厅审批环境影响评价文件的建设项目目录(2026年本).doc
【24 KB】
支付300云贝
预览
相关推荐
1、新疆维吾尔自治区生态环境厅审批环境影响评价文件的建设项目目录(2026年本)
【匹配度0.95】
2、西藏自治区生态环境厅审批环境影响评价文件的建设项目目录 (2025年本)
【匹配度0.82】
3、关于印发长沙市生态环境局审批影响评价文件的建设项目目录(2025年本)
【匹配度0.68】
4、新疆维吾尔自治区建设项目环境影响评价文件分级审批目录(2024年本)
【匹配度0.66】
5、新疆生产建设兵团生态环境局审批环境影响评价文件建设项目目录(2025年本) 兵环发〔2025〕2号
【匹配度0.57】
猜你喜欢
1、无 建设项目竣工环境保护验收技术指南 污染影响类
2、HJ2.2-2018 环境影响评价技术导则 大气环境
3、HJ482-2009 《环境空气二氧化硫的测定甲醛吸收—副玫瑰苯胺分光光度法》及修改单
4、GB/T31962-2015 污水排入城镇下水道水质标准
5、HJ2.4-2009 环境影响评价技术导则 声环境
评论
收藏
微信扫一扫
分享
评论
共
0
条评论
请先
登录
后发表评论
0
/150
发表评论
按热度排序
按时间排序
设为首页
| 版权©
尚云环境
|
京公网安备 11011402011579号
|
京ICP备17049511号-2
|
增值电信业务经营许可证:京B2-20200914
0/150