环评云助手
首页
监测云
公示平台
环评论坛
云商城
直播
云学苑
上传
法律法规规范
国家或地方标准
书籍文献资料
报告资料
其他类型资料
搜索
客户端
扫一扫下载APP
手机/电脑端下载
登录
|
注册
历史搜索
推荐热词
我要上传
环评云助手APP
扫码下载
环评云助手公众号
扫码关注
分类管理名录
排污许可名录
固废名录
产业代码
数据站点
术语查询
热点问答
AI审核
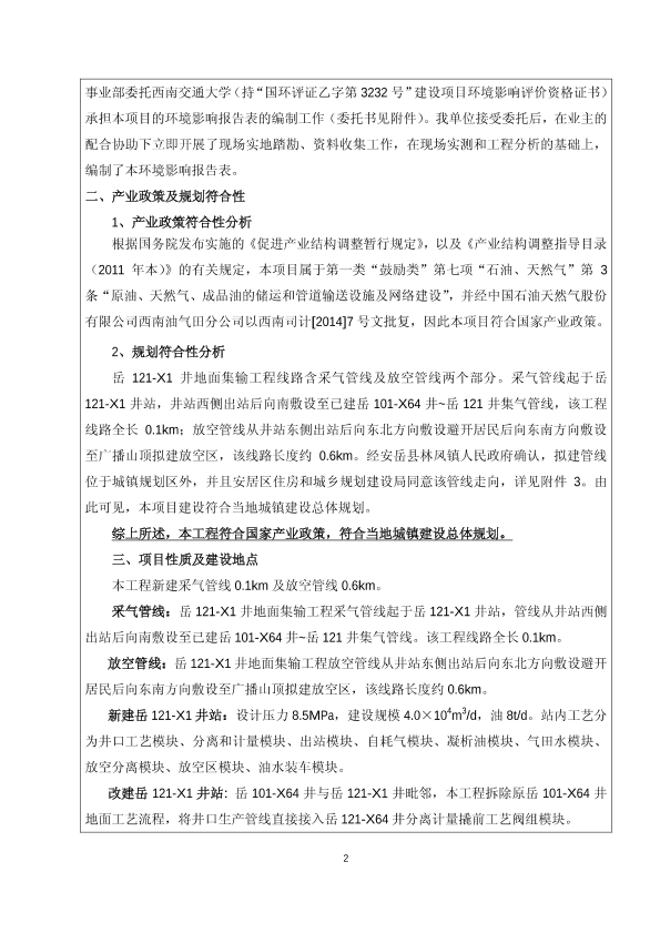
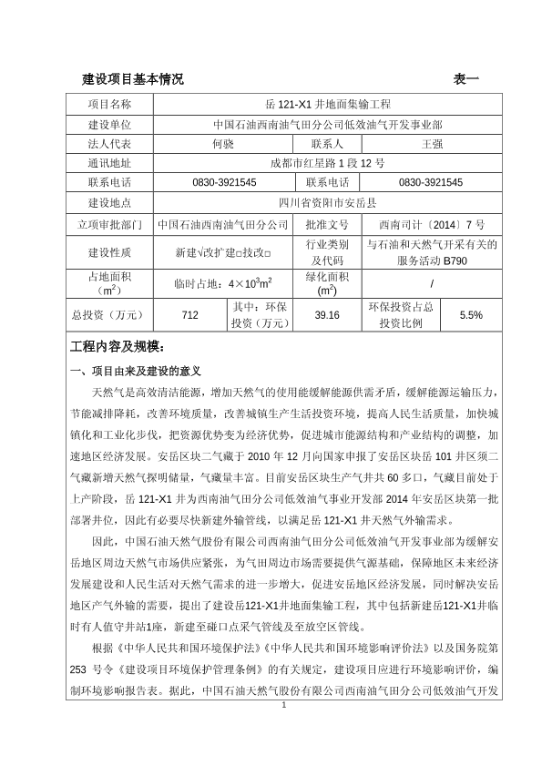
中石油西南油气田分公司低效油气开发事业部岳121-x1井地面集输工程
公开
奔跑的小仓鼠
+ 关注
上传日期:2023-05-01
0
112
0
资料类型
报告资料
适用范围
/
文件日期
2014 - 2018
文件分类
环境相关报告-环评文库
文件预览
查看原文
版权说明:本文档由用户提供并上传,收益归属内容提供方,若内容存在侵权,请进行
举报
中石油西南油气田分公司低效油气开发事业部岳121-x1井地面集输工程_38903.pdf
【1.2 MB】
支付100云贝
预览
相关推荐
1、中石油天然气西南油气田分公司低效油气开发事业部合川001-79-x1井地面集输工程
【匹配度0.76】
2、中石油天然气西南油气田分公司低效油气开发事业部女深002-h18井地面集输工程
【匹配度0.74】
3、中石油天然气西南油气田分公司低效油气开发事业部白浅203-2井组地面集输工程
【匹配度0.74】
4、中石油天然气西南油气田分公司低效油气开发事业部合川001-79-x!井地面集输工程
【匹配度0.73】
5、中国石油天然气股份有限公司西南油气田分公司低效油气开发事业部-岳101-42井组地面集输工程
【匹配度0.67】
猜你喜欢
1、GB/T31962-2015 污水排入城镇下水道水质标准
2、HJ2.4-2009 环境影响评价技术导则 声环境
3、环办环评函〔2020〕688号 关于印发《污染影响类建设项目重大变动清单(试行)》的通知
4、HJ533-2009 环境空气和废气氨的测定 纳氏试剂分光光度法
5、中华人民共和国国家发展和改革委员会令第29号 产业结构调整指导目录(2019年本)
评论
收藏
微信扫一扫
分享
评论
共
0
条评论
请先
登录
后发表评论
0
/150
发表评论
按热度排序
按时间排序
设为首页
| 版权©
尚云环境
|
京公网安备 11011402011579号
|
京ICP备17049511号-2
|
增值电信业务经营许可证:京B2-20200914
0/150