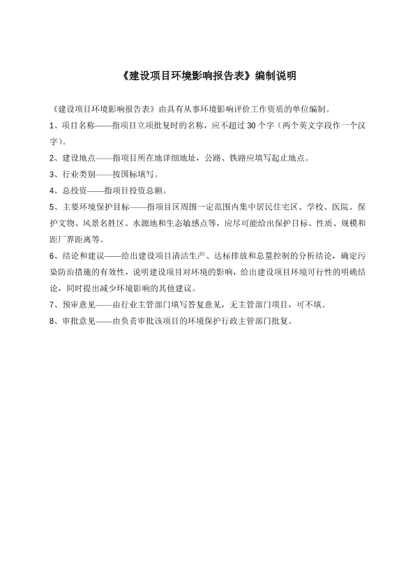
环评云助手
首页
监测云
公示平台
社区论坛
环评云商城
尚云环境
直播
云学苑
我要上传
法律法规规范
国家或地方标准
书籍文献资料
报告资料
其他类型资料
搜索
客户端
APP
扫一扫下载APP
手机/电脑端下载
登录
|
注册
历史搜索
推荐热词
我要上传
环评云助手APP
扫码下载
环评云助手公众号
扫码关注
分类管理名录
排污许可名录
固废名录
产业代码
数据站点
术语查询
热点问答
南京恭荣机电设备制造有限公司动车机车系列配件生产项目环境影响报告表全本公示9197
公开
奔跑的小仓鼠
+ 关注
上传日期:2023-05-01
0
188
0
资料类型
报告资料
适用范围
/
文件日期
2014 - 2018
文件分类
环境相关报告-环评文库
文件预览
查看原文
版权说明:本文档由用户提供并上传,收益归属内容提供方,若内容存在侵权,请进行
举报
南京恭荣机电设备制造有限公司动车机车系列配件生产项目环境影响报告表全本公示9197.pdf
【770.3 KB】
支付100云贝
预览
相关推荐
1、南京德美医疗美容门诊部有限公司南京艾丽丝医疗美容门诊部项目环境影响报告表全本公示9197
【匹配度0.52】
2、古宥泵站机电设备整改工程项目环境影响报告表受理公示
【匹配度0.37】
3、北京蓝盾金冠机电设备有限公司安检机生产项目1991
【匹配度0.34】
4、营口恒大机电设备制造有限公司节能电机项目8790
【匹配度0.32】
5、北京蓝擎伟业机电设备有限公司铁路机车动力系统配件加工生产项目a88462a4461
【匹配度0.32】
猜你喜欢
1、GB36600-2018 土壤环境质量 建设用地土壤污染风险管控标准(试行)
2、HJ535-2009 水质 氨氮的测定 纳氏试剂分光光度法
3、GB9078-1996 工业炉窑大气污染物排放标准
4、GB8978-1996 污水综合排放标准
5、HJ584-2010 环境空气苯系物的测定 活性炭吸附/二硫化碳解吸-气相色谱法
评论
收藏
微信扫一扫
分享
评论
共
0
条评论
请先
登录
后发表评论
0
/150
发表评论
按热度排序
按时间排序
设为首页
| 版权©
尚云环境
|
京公网安备 11011402011579号
|
京ICP备17049511号-2
|
增值电信业务经营许可证:京B2-20200914
0/150