环评云助手
首页
监测云
公示平台
社区论坛
环评云商城
尚云环境
直播
云学苑
我要上传
法律法规规范
国家或地方标准
书籍文献资料
报告资料
其他类型资料
搜索
客户端
APP
扫一扫下载APP
手机/电脑端下载
登录
|
注册
历史搜索
推荐热词
我要上传
环评云助手APP
扫码下载
环评云助手公众号
扫码关注
分类管理名录
排污许可名录
固废名录
产业代码
数据站点
术语查询
热点问答
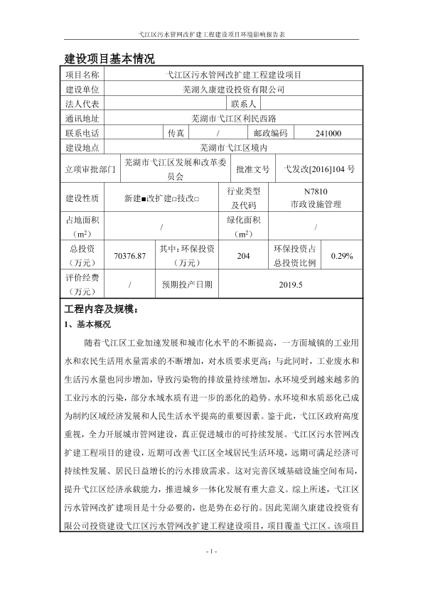
芜湖久康建设投资有限公司弋江区污水管网改扩建工程建设项目环境影响报告表公示821345602
公开
奔跑的小仓鼠
+ 关注
上传日期:2023-05-01
0
117
0
资料类型
报告资料
适用范围
/
文件日期
2014 - 2018
文件分类
环境相关报告-环评文库
文件预览
查看原文
版权说明:本文档由用户提供并上传,收益归属内容提供方,若内容存在侵权,请进行
举报
芜湖久康建设投资有限公司弋江区污水管网改扩建工程建设项目环境影响报告表公示821345602.pdf
【472.6 KB】
支付100云贝
预览
相关推荐
1、芜湖久康建设投资有限公司弋江区城乡一体化安全供水工程建设项目环境影响报告表公示871425602
【匹配度0.75】
2、芜湖久康建设投资有限公司芜湖市弋江区域排水管道综合改造工程项目环境影响报告表公示178655602
【匹配度0.65】
3、芜湖久康建设投资有限公司弋江区内湖水域污染防治及高新区水系整治项目环境影响报告表公165425602
【匹配度0.58】
4、芜湖市建设投资有限公司芜湖市2015年棚户区改造四期工程项目环境影响报告表公示
【匹配度0.41】
5、芜湖市建设投资有限公司芜湖市2015年棚户区改造三期工程项目环境影响报告表公示
【匹配度0.41】
猜你喜欢
1、GB/T4754-2017 国民经济行业分类
2、HJ75-2017 固定污染源烟气(SO2、NOX、颗粒物)排放连续监测技术规范
3、GB3838-2002 地表水环境质量标准
4、GB37822-2019 挥发性有机物无组织排放控制标准
5、DB12/524-2020 工业企业挥发性有机物排放控制标准
评论
收藏
微信扫一扫
分享
评论
共
0
条评论
请先
登录
后发表评论
0
/150
发表评论
按热度排序
按时间排序
设为首页
| 版权©
尚云环境
|
京公网安备 11011402011579号
|
京ICP备17049511号-2
|
增值电信业务经营许可证:京B2-20200914
0/150