环评云助手
首页
监测云
公示平台
社区论坛
环评云商城
尚云环境
直播
云学苑
我要上传
法律法规规范
国家或地方标准
书籍文献资料
报告资料
其他类型资料
搜索
客户端
APP
扫一扫下载APP
手机/电脑端下载
登录
|
注册
历史搜索
推荐热词
我要上传
环评云助手APP
扫码下载
环评云助手公众号
扫码关注
分类管理名录
排污许可名录
固废名录
产业代码
数据站点
术语查询
热点问答
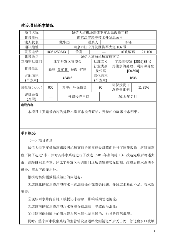
江宁开发区诚信大道机场高速下穿水系改造工程环境影响报告表全本公示6833
公开
奔跑的小仓鼠
+ 关注
上传日期:2023-05-01
0
105
0
资料类型
报告资料
适用范围
/
文件日期
2014 - 2018
文件分类
环境相关报告-环评文库
文件预览
查看原文
版权说明:本文档由用户提供并上传,收益归属内容提供方,若内容存在侵权,请进行
举报
江宁开发区诚信大道机场高速下穿水系改造工程环境影响报告表全本公示6833.pdf
【2.1 MB】
支付100云贝
预览
相关推荐
1、南京江宁开发区胜利雨水泵站扩建工程环境影响报告表全本公示5420
【匹配度0.44】
2、南京华润燃气有限公司浦口高新开发区加气站项目环境影响报告表全本公示2955
【匹配度0.32】
3、奉贤区运河北路下穿工程环境影响评价报批前公示2909
【匹配度0.31】
4、南京江宁经济技术开发总公司龙池复建房项目环境影响报告表全本公示5467
【匹配度0.31】
5、芜湖市华电大道下穿芜铜铁路立交工程项目环境影响报告书公示
【匹配度0.28】
猜你喜欢
1、HJ584-2010 环境空气苯系物的测定 活性炭吸附/二硫化碳解吸-气相色谱法
2、GB8978-1996 污水综合排放标准
3、部令第11号 固定污染源排污许可分类管理名录(2019年版)及问答
4、环办环评函〔2020〕711号 关于启用《建设项目环境影响报告书审批基础信息表》的通知
5、GB3095-2012 环境空气质量标准2012及修改单
评论
收藏
微信扫一扫
分享
评论
共
0
条评论
请先
登录
后发表评论
0
/150
发表评论
按热度排序
按时间排序
设为首页
| 版权©
尚云环境
|
京公网安备 11011402011579号
|
京ICP备17049511号-2
|
增值电信业务经营许可证:京B2-20200914
0/150