环评云助手
首页
监测云
公示平台
社区论坛
环评云商城
尚云环境
直播
云学苑
我要上传
法律法规规范
国家或地方标准
书籍文献资料
报告资料
其他类型资料
搜索
客户端
APP
扫一扫下载APP
手机/电脑端下载
登录
|
注册
历史搜索
推荐热词
我要上传
环评云助手APP
扫码下载
环评云助手公众号
扫码关注
分类管理名录
排污许可名录
固废名录
产业代码
数据站点
术语查询
热点问答
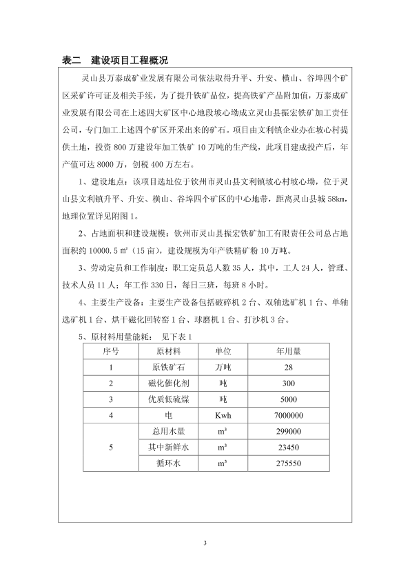
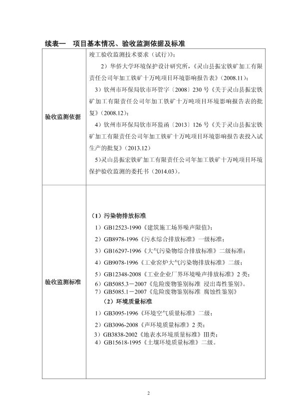
灵山县振宏铁矿加工有限责任公司年加工铁矿十万吨项目
公开
奔跑的小仓鼠
+ 关注
上传日期:2023-05-01
0
76
0
资料类型
报告资料
适用范围
/
文件日期
2014 - 2018
文件分类
环境相关报告-环评文库
文件预览
查看原文
版权说明:本文档由用户提供并上传,收益归属内容提供方,若内容存在侵权,请进行
举报
灵山县振宏铁矿加工有限责任公司年加工铁矿十万吨项目_783660.pdf
【198.9 KB】
支付100云贝
预览
相关推荐
1、大同市麻地沟矿业有限责任公司6万吨年铁矿开采项目
【匹配度0.40】
2、浮山县张英矿业有限责任公司3万吨年铁矿资源整合项目6359
【匹配度0.38】
3、鄯善县善开矿业有限责任公司380万吨年难磨难选铁矿加工项目
【匹配度0.34】
4、繁峙县宗山矿业有限责任公司10万吨年铁矿资源整合建设项目7182
【匹配度0.31】
5、繁峙县兴盛铁矿有限责任公司3万吨_年铁矿石开采项目环境影响报告书简本公示
【匹配度0.31】
猜你喜欢
1、GB18483-2001 饮食业油烟排放标准(试行)
2、HJ610-2016 环境影响评价技术导则 地下水环境
3、HJ91.1-2019 污水监测技术规范
4、HJ836-2017 固定污染源废气 低浓度颗粒物的测定 重量法
5、HJ964-2018 环境影响评价技术导则 土壤环境(试行)
评论
收藏
微信扫一扫
分享
评论
共
0
条评论
请先
登录
后发表评论
0
/150
发表评论
按热度排序
按时间排序
设为首页
| 版权©
尚云环境
|
京公网安备 11011402011579号
|
京ICP备17049511号-2
|
增值电信业务经营许可证:京B2-20200914
0/150