环评云助手
首页
监测云
公示平台
社区论坛
环评云商城
尚云环境
直播
云学苑
我要上传
法律法规规范
国家或地方标准
书籍文献资料
报告资料
其他类型资料
搜索
客户端
APP
扫一扫下载APP
手机/电脑端下载
登录
|
注册
历史搜索
推荐热词
我要上传
环评云助手APP
扫码下载
环评云助手公众号
扫码关注
分类管理名录
排污许可名录
固废名录
产业代码
数据站点
术语查询
热点问答
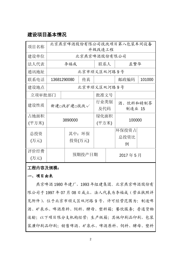
北京燕京啤酒股份有限公司技改项目第八包装车间设备升级改造工程a51868a9535
公开
奔跑的小仓鼠
+ 关注
上传日期:2023-05-01
0
124
0
资料类型
报告资料
适用范围
/
文件日期
2014 - 2018
文件分类
环境相关报告-环评文库
文件预览
查看原文
版权说明:本文档由用户提供并上传,收益归属内容提供方,若内容存在侵权,请进行
举报
北京燕京啤酒股份有限公司技改项目第八包装车间设备升级改造工程a51868a9535.pdf
【647.7 KB】
支付100云贝
预览
相关推荐
1、北京燕京啤酒股份有限公司一分公司煤改气项目a12025a9535
【匹配度0.46】
2、北京燕京啤酒股份有限公司煤改气项目a39012a3765
【匹配度0.41】
3、北京燕京啤酒股份有限公司生产系统效率优化及节能技术升级改造项目2731
【匹配度0.39】
4、北京红星股份有限公司怀柔厂区升级改造项目a32155a3959
【匹配度0.37】
5、北京燕京啤酒股份有限公司锅炉烟气氮氧化物治理技术改造补办环评手续项目1259
【匹配度0.37】
猜你喜欢
1、HJ584-2010 环境空气苯系物的测定 活性炭吸附/二硫化碳解吸-气相色谱法
2、GB8978-1996 污水综合排放标准
3、部令第11号 固定污染源排污许可分类管理名录(2019年版)及问答
4、环办环评函〔2020〕711号 关于启用《建设项目环境影响报告书审批基础信息表》的通知
5、GB3095-2012 环境空气质量标准2012及修改单
评论
收藏
微信扫一扫
分享
评论
共
0
条评论
请先
登录
后发表评论
0
/150
发表评论
按热度排序
按时间排序
设为首页
| 版权©
尚云环境
|
京公网安备 11011402011579号
|
京ICP备17049511号-2
|
增值电信业务经营许可证:京B2-20200914
0/150