环评云助手
首页
监测云
公示平台
环评论坛
云商城
直播
云学苑
上传
法律法规规范
国家或地方标准
书籍文献资料
报告资料
其他类型资料
搜索
客户端
扫一扫下载APP
手机/电脑端下载
登录
|
注册
历史搜索
推荐热词
我要上传
环评云助手APP
扫码下载
环评云助手公众号
扫码关注
分类管理名录
排污许可名录
固废名录
产业代码
数据站点
术语查询
热点问答
AI审核
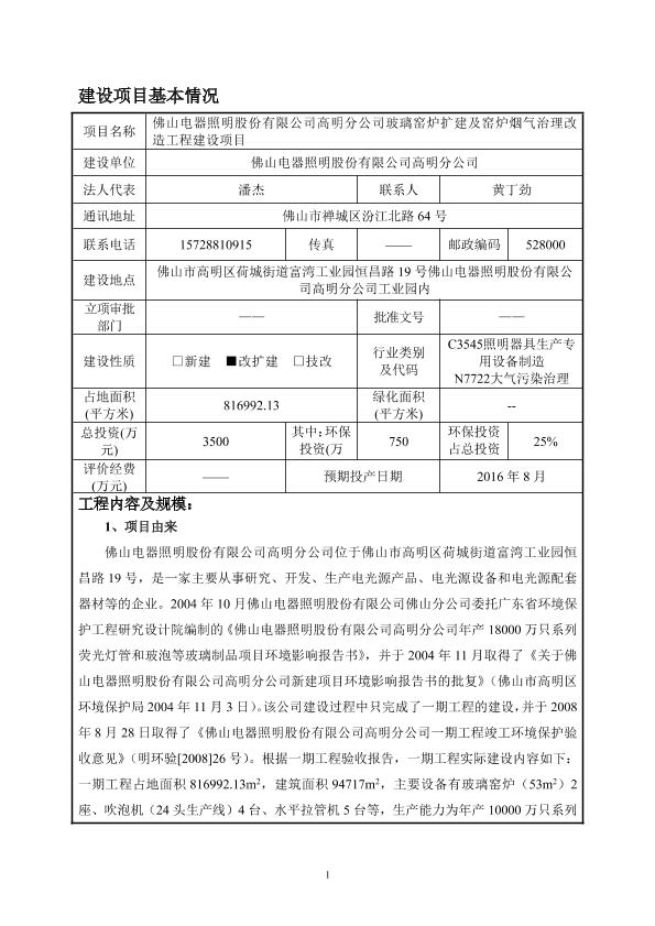
佛山电器照明股份有限公司高明分公司玻璃窑炉扩建及窑炉烟气治理改造工程建设项目环境影响报告表
公开
奔跑的小仓鼠
+ 关注
上传日期:2023-05-01
0
98
0
资料类型
报告资料
适用范围
/
文件日期
2014 - 2018
文件分类
环境相关报告-环评文库
文件预览
查看原文
版权说明:本文档由用户提供并上传,收益归属内容提供方,若内容存在侵权,请进行
举报
佛山电器照明股份有限公司高明分公司玻璃窑炉扩建及窑炉烟气治理改造工程建设项目环境影响报告表_5429.pdf
【13.3 MB】
支付100云贝
预览
相关推荐
1、佛山电器照明股份有限公司高明灯具分公司新建项目环境影响报告表
【匹配度0.56】
2、佛山市高明顺恒利塑胶有限公司扩建及环保设施改造提升项目环境影响报告表
【匹配度0.42】
3、佛山市高明鹏益塑胶有限公司废气治理设施及锅炉改造工程建设项目
【匹配度0.33】
4、河北邯郸热电股份有限公司11号机组烟气脱硝改造项目环境影响报告表受理公开
【匹配度0.33】
5、中国石油化工股份有限公司金陵分公司ⅱ催化烟气治理项目
【匹配度0.33】
猜你喜欢
1、无 建设项目竣工环境保护验收技术指南 污染影响类
2、HJ482-2009 《环境空气二氧化硫的测定甲醛吸收—副玫瑰苯胺分光光度法》及修改单
3、HJ2.2-2018 环境影响评价技术导则 大气环境
4、GB/T31962-2015 污水排入城镇下水道水质标准
5、HJ2.4-2009 环境影响评价技术导则 声环境
评论
收藏
微信扫一扫
分享
评论
共
0
条评论
请先
登录
后发表评论
0
/150
发表评论
按热度排序
按时间排序
设为首页
| 版权©
尚云环境
|
京公网安备 11011402011579号
|
京ICP备17049511号-2
|
增值电信业务经营许可证:京B2-20200914
0/150