环评云助手
首页
监测云
公示平台
社区论坛
环评云商城
尚云环境
直播
云学苑
我要上传
法律法规规范
国家或地方标准
书籍文献资料
报告资料
其他类型资料
搜索
客户端
APP
扫一扫下载APP
手机/电脑端下载
登录
|
注册
历史搜索
推荐热词
我要上传
环评云助手APP
扫码下载
环评云助手公众号
扫码关注
分类管理名录
排污许可名录
固废名录
产业代码
数据站点
术语查询
热点问答
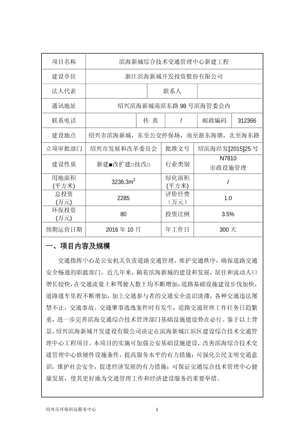
滨海新城综合技术交通管理中心新建工程项目5810
公开
奔跑的小仓鼠
+ 关注
上传日期:2023-05-01
0
105
0
资料类型
报告资料
适用范围
/
文件日期
2014 - 2018
文件分类
环境相关报告-环评文库
文件预览
查看原文
版权说明:本文档由用户提供并上传,收益归属内容提供方,若内容存在侵权,请进行
举报
滨海新城综合技术交通管理中心新建工程项目5810.pdf
【4.4 MB】
支付100云贝
预览
相关推荐
1、滨海新城违法事故车辆停放场地新建工程项目5810
【匹配度0.58】
2、滨海新城沥东幼儿园新建工程项目5810
【匹配度0.58】
3、周家渡社区管理和综合服务中心新建工程项目环境影响评价报批前公示8103
【匹配度0.31】
4、天津市建设项目用地控制指标 第13部分:新建铁路工程项目 DB12/T598.13-2015
【匹配度0.22】
猜你喜欢
1、GB22337-2008 社会生活环境噪声排放标准
2、GB18918-2002 城镇污水处理厂污染物排放标准及修改单
3、HJ819-2017 排污单位自行监测技术指南总则
4、HJ535-2009 水质 氨氮的测定 纳氏试剂分光光度法
5、GB36600-2018 土壤环境质量 建设用地土壤污染风险管控标准(试行)
评论
收藏
微信扫一扫
分享
评论
共
0
条评论
请先
登录
后发表评论
0
/150
发表评论
按热度排序
按时间排序
设为首页
| 版权©
尚云环境
|
京公网安备 11011402011579号
|
京ICP备17049511号-2
|
增值电信业务经营许可证:京B2-20200914
0/150