环评云助手
首页
监测云
公示平台
社区论坛
环评云商城
尚云环境
直播
云学苑
我要上传
法律法规规范
国家或地方标准
书籍文献资料
报告资料
其他类型资料
搜索
客户端
APP
扫一扫下载APP
手机/电脑端下载
登录
|
注册
历史搜索
推荐热词
我要上传
环评云助手APP
扫码下载
环评云助手公众号
扫码关注
分类管理名录
排污许可名录
固废名录
产业代码
数据站点
术语查询
热点问答
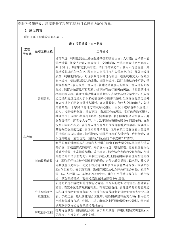
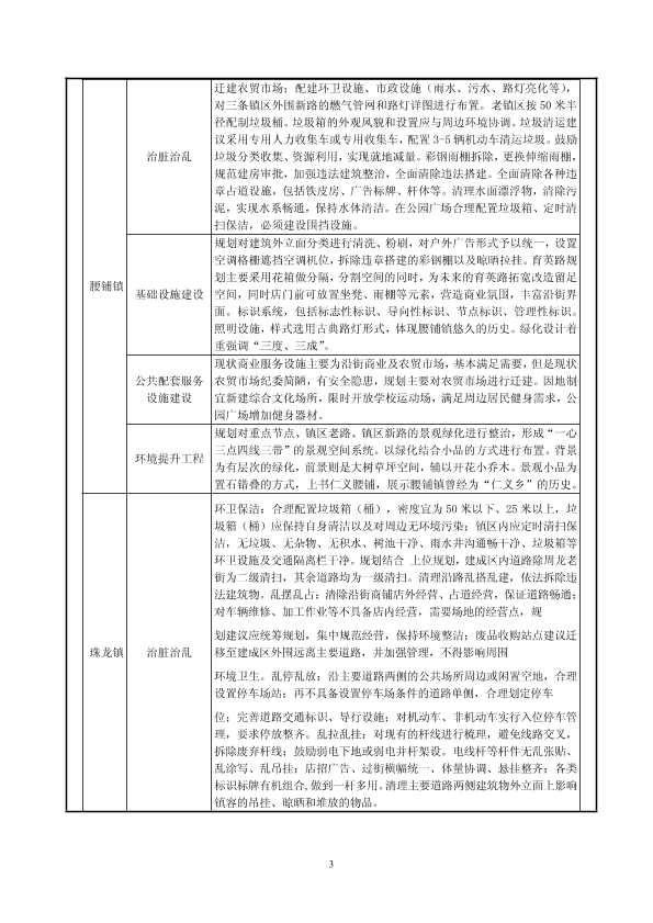
滁州市南谯城乡建设投资发展有限公司《兴建滁州市南谯区美丽乡村建设工程项目》a36228a4909
公开
奔跑的小仓鼠
+ 关注
上传日期:2023-05-01
0
100
0
资料类型
报告资料
适用范围
/
文件日期
2014 - 2018
文件分类
环境相关报告-环评文库
文件预览
查看原文
版权说明:本文档由用户提供并上传,收益归属内容提供方,若内容存在侵权,请进行
举报
滁州市南谯城乡建设投资发展有限公司《兴建滁州市南谯区美丽乡村建设工程项目》a36228a4909.pdf
【638.1 KB】
支付100云贝
预览
相关推荐
1、滁州皇庆圩现代农业开发有限公司《兴建滁州市南谯区乌衣镇等四镇美好乡村建设工程项目》a30031a2652
【匹配度0.52】
2、滁州市同创建设投资有限责任公司《滁州经开区家电产业园配套项目》a63512a3436
【匹配度0.40】
3、滁州市滁州茂业投资发展有限公司滁州长江商贸城建材专业市场项目a18067a9894
【匹配度0.38】
4、滁州市南谯交通基础设施投资有限公司G328滁宁快速通道拓宽工程项目环境影响报告书a81376a4909
【匹配度0.33】
5、滁州市永丰粮油购销有限责任公司兴建高大平房仓库工程项目a53497a6665
【匹配度0.27】
猜你喜欢
1、HJ533-2009 环境空气和废气氨的测定 纳氏试剂分光光度法
2、GB13271-2014 锅炉大气污染物排放标准
3、中华人民共和国国家发展和改革委员会令第29号 产业结构调整指导目录(2019年本)
4、HJ169-2018 建设项目环境风险评价技术导则
5、GB31572-2015 合成树脂工业污染物排放标准及修改单
评论
收藏
微信扫一扫
分享
评论
共
0
条评论
请先
登录
后发表评论
0
/150
发表评论
按热度排序
按时间排序
设为首页
| 版权©
尚云环境
|
京公网安备 11011402011579号
|
京ICP备17049511号-2
|
增值电信业务经营许可证:京B2-20200914
0/150