环评云助手
首页
监测云
公示平台
环评论坛
云商城
直播
云学苑
上传
法律法规规范
国家或地方标准
书籍文献资料
报告资料
其他类型资料
搜索
客户端
扫一扫下载APP
手机/电脑端下载
登录
|
注册
历史搜索
推荐热词
我要上传
环评云助手APP
扫码下载
环评云助手公众号
扫码关注
分类管理名录
排污许可名录
固废名录
产业代码
数据站点
术语查询
热点问答
AI审核
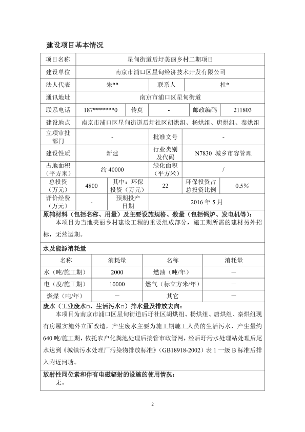
南京市浦口区星甸经济技术开发有限公司星甸街道后圩美丽乡村二期项目环境影响报告表全本公示3663
公开
奔跑的小仓鼠
+ 关注
上传日期:2023-05-01
0
110
0
资料类型
报告资料
适用范围
/
文件日期
2014 - 2018
文件分类
环境相关报告-环评文库
文件预览
查看原文
版权说明:本文档由用户提供并上传,收益归属内容提供方,若内容存在侵权,请进行
举报
南京市浦口区星甸经济技术开发有限公司星甸街道后圩美丽乡村二期项目环境影响报告表全本公示3663.pdf
【304.6 KB】
支付100云贝
预览
相关推荐
1、南京市浦口区星甸经济技术开发有限公司浦口区星甸街道夏桥农民集中居住区项目环境影响评价全本公示
【匹配度0.60】
2、南京市浦口区保障房建设发展有限公司桥林街道中心城区保障房项目环境影响报告表全本公示9697
【匹配度0.55】
3、南京市浦口区保障房建设发展有限公司沿江街道润泰花园保障房三期项目环境影响报告表全本公示9697
【匹配度0.55】
4、南京江宁经济技术开发总公司龙池复建房项目环境影响报告表全本公示5467
【匹配度0.51】
5、南京市浦口区谒民城镇建设综合开发公司大新5号地块保障房项目环境影响报告书全本公示3663
【匹配度0.51】
猜你喜欢
1、GB/T31962-2015 污水排入城镇下水道水质标准
2、HJ2.4-2009 环境影响评价技术导则 声环境
3、环办环评函〔2020〕688号 关于印发《污染影响类建设项目重大变动清单(试行)》的通知
4、HJ533-2009 环境空气和废气氨的测定 纳氏试剂分光光度法
5、中华人民共和国国家发展和改革委员会令第29号 产业结构调整指导目录(2019年本)
评论
收藏
微信扫一扫
分享
评论
共
0
条评论
请先
登录
后发表评论
0
/150
发表评论
按热度排序
按时间排序
设为首页
| 版权©
尚云环境
|
京公网安备 11011402011579号
|
京ICP备17049511号-2
|
增值电信业务经营许可证:京B2-20200914
0/150