环评云助手
首页
监测云
公示平台
环评论坛
云商城
直播
云学苑
上传
法律法规规范
国家或地方标准
书籍文献资料
报告资料
其他类型资料
搜索
客户端
扫一扫下载APP
手机/电脑端下载
登录
|
注册
历史搜索
推荐热词
我要上传
环评云助手APP
扫码下载
环评云助手公众号
扫码关注
分类管理名录
排污许可名录
固废名录
产业代码
数据站点
术语查询
热点问答
AI审核
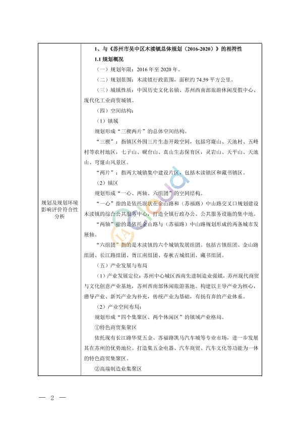
苏州威德厮模塑科技有限公司年产智能居家用品100万套等项目环评表
公开
阿哈~
+ 关注
上传日期:2024-01-19
0
174
0
资料类型
报告资料
适用范围
江苏省-苏州市
文件日期
2023-01
文件分类
环境相关报告-环境影响评价
文件预览
查看原文
版权说明:本文档由用户提供并上传,收益归属内容提供方,若内容存在侵权,请进行
举报
苏州威德厮模塑科技有限公司年产智能居家用品100万套等项目环评表.pdf
【2.6 MB】
支付5云贝
预览
相关推荐
1、苏州艾朗智能科技有限公司年产光学玻璃600万件新建项目环评表
【匹配度0.53】
2、苏州市飞远防腐科技有限公司年产800套反应釜项目环评表
【匹配度0.50】
3、苏州新朋智能制造科技有限公司年加工金属结构件2500套项目环评表
【匹配度0.47】
4、苏州平洋玻璃制品有限公司年产门窗80万套环评表
【匹配度0.44】
5、苏州森林阳光新材料科技有限公司年产5000万平米纸板等项目环评表
【匹配度0.44】
猜你喜欢
1、GB37822-2019 挥发性有机物无组织排放控制标准
2、DB12/524-2020 工业企业挥发性有机物排放控制标准
3、GB16297-1996 大气污染物综合排放标准
4、HJ828-2017 水质 化学需氧量的测定 重铬酸盐法
5、GB3096-2008 声环境质量标准
评论
收藏
微信扫一扫
分享
评论
共
0
条评论
请先
登录
后发表评论
0
/150
发表评论
按热度排序
按时间排序
设为首页
| 版权©
尚云环境
|
京公网安备 11011402011579号
|
京ICP备17049511号-2
|
增值电信业务经营许可证:京B2-20200914
0/150