环评云助手
首页
监测云
公示平台
环评论坛
云商城
直播
云学苑
上传
法律法规规范
国家或地方标准
书籍文献资料
报告资料
其他类型资料
搜索
客户端
扫一扫下载APP
手机/电脑端下载
登录
|
注册
历史搜索
推荐热词
我要上传
环评云助手APP
扫码下载
环评云助手公众号
扫码关注
分类管理名录
排污许可名录
固废名录
产业代码
数据站点
术语查询
热点问答
AI审核
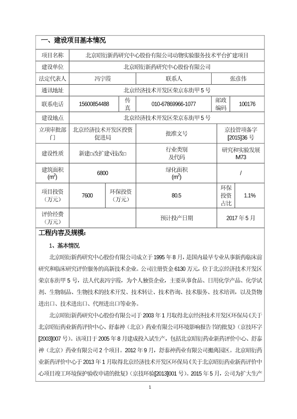
北京昭衍新药研究中心股份有限公司动物实验服务技术平台扩建项目3576
公开
奔跑的小仓鼠
+ 关注
上传日期:2023-05-01
0
116
0
资料类型
报告资料
适用范围
/
文件日期
2014 - 2018
文件分类
环境相关报告-环评文库
文件预览
查看原文
版权说明:本文档由用户提供并上传,收益归属内容提供方,若内容存在侵权,请进行
举报
北京昭衍新药研究中心股份有限公司动物实验服务技术平台扩建项目3576.pdf
【1.7 MB】
支付100云贝
预览
相关推荐
1、北京昭衍新药研究中心股份有限公司增建科研实验用房项目6805
【匹配度0.53】
2、北京星桥恒远导航科技股份有限公司3576
【匹配度0.35】
3、北京美联众合动物医院股份有限公司a35246a5462
【匹配度0.26】
猜你喜欢
1、GB15618-2018 土壤环境质量 农用地土壤污染风险管控标准 (试行)
2、HJ549-2016 环境空气和废气 氯化氢的测定 离子色谱法
3、GB12348-2008 工业企业厂界环境噪声排放标准
4、无 建设项目竣工环境保护验收技术指南 污染影响类
5、HJ2.2-2018 环境影响评价技术导则 大气环境
评论
收藏
微信扫一扫
分享
评论
共
0
条评论
请先
登录
后发表评论
0
/150
发表评论
按热度排序
按时间排序
设为首页
| 版权©
尚云环境
|
京公网安备 11011402011579号
|
京ICP备17049511号-2
|
增值电信业务经营许可证:京B2-20200914
0/150