环评云助手
首页
监测云
公示平台
环评论坛
云商城
直播
云学苑
上传
法律法规规范
国家或地方标准
书籍文献资料
报告资料
其他类型资料
搜索
客户端
扫一扫下载APP
手机/电脑端下载
登录
|
注册
历史搜索
推荐热词
我要上传
环评云助手APP
扫码下载
环评云助手公众号
扫码关注
分类管理名录
排污许可名录
固废名录
产业代码
数据站点
术语查询
热点问答
AI审核
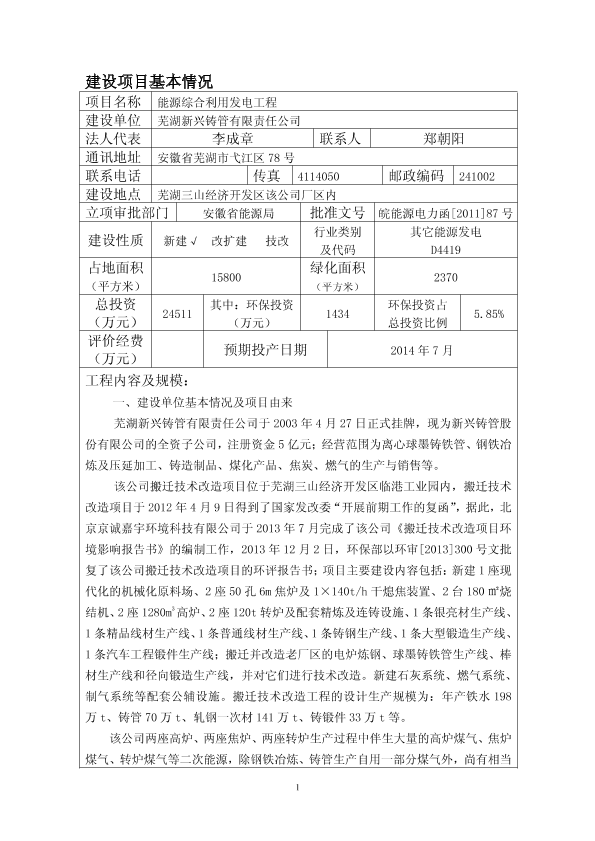
芜湖新兴铸管有限责任公司能源综合利用发电工程环境影响报告表公示a35650a5337
公开
奔跑的小仓鼠
+ 关注
上传日期:2023-05-01
0
139
0
资料类型
报告资料
适用范围
/
文件日期
2014 - 2018
文件分类
环境相关报告-环评文库
文件预览
查看原文
版权说明:本文档由用户提供并上传,收益归属内容提供方,若内容存在侵权,请进行
举报
芜湖新兴铸管有限责任公司能源综合利用发电工程环境影响报告表公示a35650a5337.pdf
【294.9 KB】
支付100云贝
预览
相关推荐
1、芜湖新兴铸管有限责任公司 5 万吨年管件项目环境影响报告书公示724669586
【匹配度0.52】
2、邯郸新兴发电有限责任公司煤气综合利用发电项目环境影响报告表受理公开
【匹配度0.50】
3、芜湖新兴际华投资管理有限公司新兴铸管配套(新兴荷塘月色一期)项目环境影响报告表公示a30643a8566
【匹配度0.38】
4、芜湖新兴铸管5 万吨_年管件项目环境影响报告表公示
【匹配度0.36】
5、关于广东新兴铸管有限公司煤气发生炉工程环境影响报告书的受理公告
【匹配度0.33】
猜你喜欢
1、HJ533-2009 环境空气和废气氨的测定 纳氏试剂分光光度法
2、中华人民共和国国家发展和改革委员会令第29号 产业结构调整指导目录(2019年本)
3、GB13271-2014 锅炉大气污染物排放标准
4、HJ169-2018 建设项目环境风险评价技术导则
5、GB31572-2015 合成树脂工业污染物排放标准及修改单
评论
收藏
微信扫一扫
分享
评论
共
0
条评论
请先
登录
后发表评论
0
/150
发表评论
按热度排序
按时间排序
设为首页
| 版权©
尚云环境
|
京公网安备 11011402011579号
|
京ICP备17049511号-2
|
增值电信业务经营许可证:京B2-20200914
0/150