环评云助手
首页
监测云
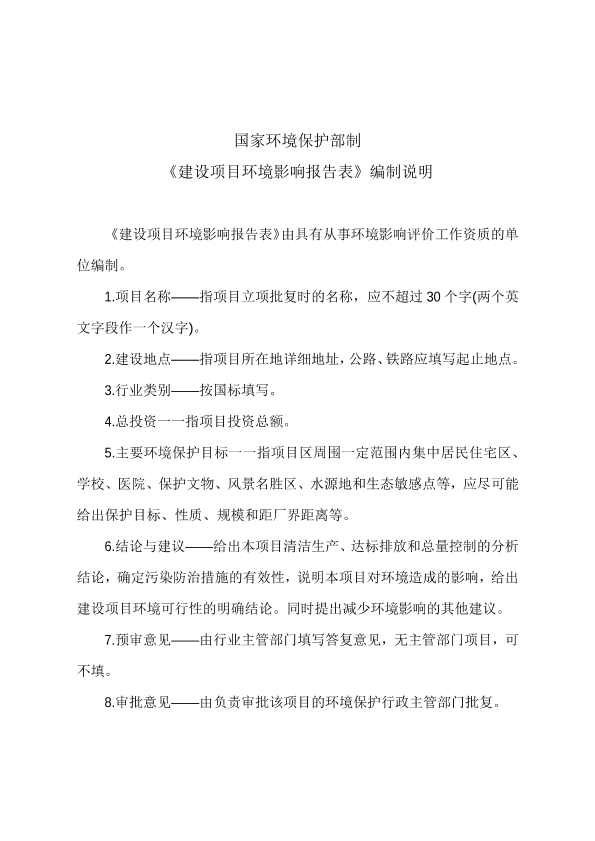
公示平台
环评论坛
云商城
直播
云学苑
上传
法律法规规范
国家或地方标准
书籍文献资料
报告资料
其他类型资料
搜索
客户端
扫一扫下载APP
手机/电脑端下载
登录
|
注册
历史搜索
推荐热词
我要上传
环评云助手APP
扫码下载
环评云助手公众号
扫码关注
分类管理名录
排污许可名录
固废名录
产业代码
数据站点
术语查询
热点问答
AI审核
20160919-露水福贡兰坪贡山-中国移动通信集团云南有限公司怒江州 2013 年无线网基站建设工程a90084a6959
公开
奔跑的小仓鼠
+ 关注
上传日期:2023-05-01
0
193
0
资料类型
报告资料
适用范围
/
文件日期
2014 - 2018
文件分类
环境相关报告-环评文库
文件预览
查看原文
版权说明:本文档由用户提供并上传,收益归属内容提供方,若内容存在侵权,请进行
举报
20160919-露水福贡兰坪贡山-中国移动通信集团云南有限公司怒江州 2013 年无线网基站建设工程a90084a6959.pdf
【2.6 MB】
支付100云贝
预览
相关推荐
1、20160803-泸水县贡山兰坪县福贡县- 中国移动通信集团云南有限公司怒江州 2015 年第一批移动通信基站建设项目a50538a3730
【匹配度0.59】
2、20160803-怒江州-中国移动通信集团云南有限公司 怒江僳族自治州2012 年新建 GSM 网及 TD 网移动通信基站工程环境响报告书a40820a9500
【匹配度0.36】
3、《中国移动通信集团安徽有限公司黄山分公司2015 年移动通信基站a39339a9411
【匹配度0.31】
4、中国移动通信集团黑龙江有限公司哈尔滨分公司2014年移动通信基站工程1084
【匹配度0.31】
5、中国移动通信集团贵州有限公司贵州省13211个移动基站建设项目
【匹配度0.29】
猜你喜欢
1、GB18483-2001 饮食业油烟排放标准(试行)
2、HJ610-2016 环境影响评价技术导则 地下水环境
3、HJ91.1-2019 污水监测技术规范
4、HJ836-2017 固定污染源废气 低浓度颗粒物的测定 重量法
5、HJ964-2018 环境影响评价技术导则 土壤环境(试行)
评论
收藏
微信扫一扫
分享
评论
共
0
条评论
请先
登录
后发表评论
0
/150
发表评论
按热度排序
按时间排序
设为首页
| 版权©
尚云环境
|
京公网安备 11011402011579号
|
京ICP备17049511号-2
|
增值电信业务经营许可证:京B2-20200914
0/150