环评云助手
首页
监测云
公示平台
社区论坛
环评云商城
尚云环境
直播
云学苑
我要上传
法律法规规范
国家或地方标准
书籍文献资料
报告资料
其他类型资料
搜索
客户端
APP
扫一扫下载APP
手机/电脑端下载
登录
|
注册
历史搜索
推荐热词
我要上传
环评云助手APP
扫码下载
环评云助手公众号
扫码关注
分类管理名录
排污许可名录
固废名录
产业代码
数据站点
术语查询
热点问答
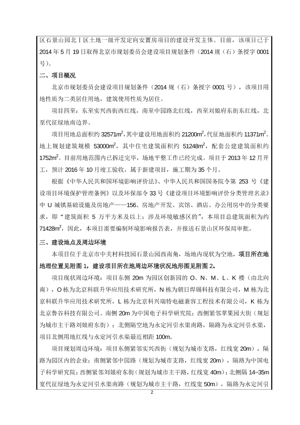
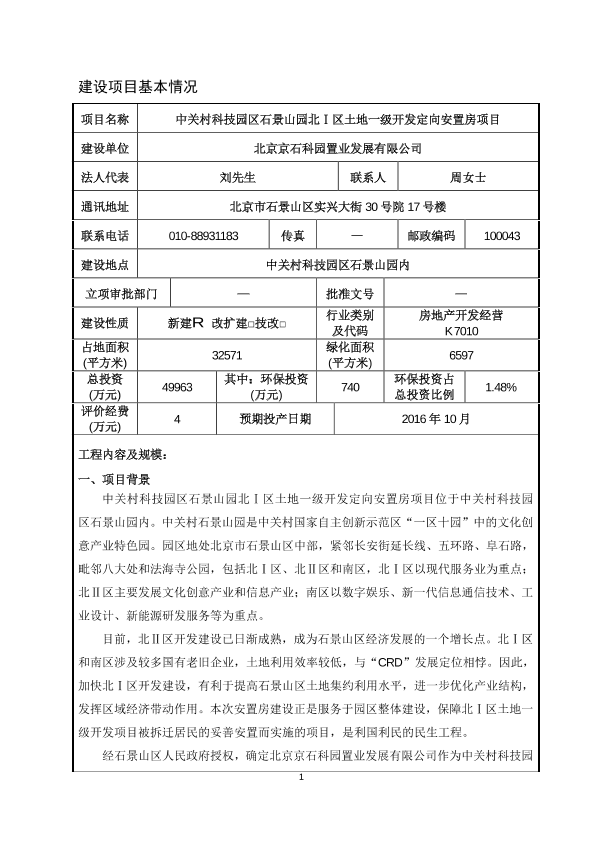
中关村科技园区石景山园北ⅰ区土地一级开发定向安置房项目a27245a5938
公开
奔跑的小仓鼠
+ 关注
上传日期:2023-05-01
0
116
0
资料类型
报告资料
适用范围
/
文件日期
2014 - 2018
文件分类
环境相关报告-环评文库
文件预览
查看原文
版权说明:本文档由用户提供并上传,收益归属内容提供方,若内容存在侵权,请进行
举报
中关村科技园区石景山园北ⅰ区土地一级开发定向安置房项目a27245a5938.pdf
【654.7 KB】
支付100云贝
预览
相关推荐
1、中关村科技园区石景山园北i区一号路天然气工程项目a20288a2709
【匹配度0.53】
2、中关村科技园区石景山园北i区实兴东街(中园路-三号路)供热管线项目a82705a2709
【匹配度0.43】
3、门头沟s1线区域组团12地块土地一级开发定向安置房项目a88473a1699
【匹配度0.42】
4、中关村东升科技园二期回迁安置房项目7458
【匹配度0.34】
5、北京市石景山区实兴大街(中关村科技园区石景山园北ⅰ区)1605-648地块b23研发设计用地项目a93100a9153
【匹配度0.32】
猜你喜欢
1、HJ169-2018 建设项目环境风险评价技术导则
2、GB31572-2015 合成树脂工业污染物排放标准及修改单
3、GB/T14848-2017 地下水质量标准
4、GB/T4754-2017 国民经济行业分类
5、HJ75-2017 固定污染源烟气(SO2、NOX、颗粒物)排放连续监测技术规范
评论
收藏
微信扫一扫
分享
评论
共
0
条评论
请先
登录
后发表评论
0
/150
发表评论
按热度排序
按时间排序
设为首页
| 版权©
尚云环境
|
京公网安备 11011402011579号
|
京ICP备17049511号-2
|
增值电信业务经营许可证:京B2-20200914
0/150