环评云助手
首页
监测云
公示平台
社区论坛
环评云商城
尚云环境
直播
云学苑
我要上传
法律法规规范
国家或地方标准
书籍文献资料
报告资料
其他类型资料
搜索
客户端
APP
扫一扫下载APP
手机/电脑端下载
登录
|
注册
历史搜索
推荐热词
我要上传
环评云助手APP
扫码下载
环评云助手公众号
扫码关注
分类管理名录
排污许可名录
固废名录
产业代码
数据站点
术语查询
热点问答
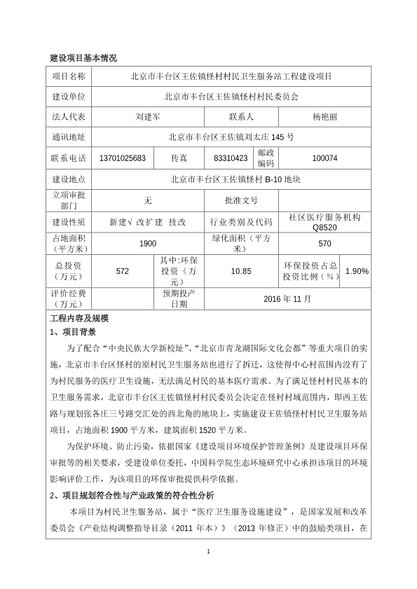
北京市丰台区王佐镇怪村村民卫生服务站工程建设项目a41448a4228
公开
奔跑的小仓鼠
+ 关注
上传日期:2023-05-01
0
99
0
资料类型
报告资料
适用范围
/
文件日期
2014 - 2018
文件分类
环境相关报告-环评文库
文件预览
查看原文
版权说明:本文档由用户提供并上传,收益归属内容提供方,若内容存在侵权,请进行
举报
北京市丰台区王佐镇怪村村民卫生服务站工程建设项目a41448a4228.pdf
【2.4 MB】
支付100云贝
预览
相关推荐
1、北京市丰台区王佐镇社区卫生服务中心门诊医疗项目4225
【匹配度0.49】
2、北京市丰台区卢沟桥街道丰体时代社区卫生服务站建设项目a22143a9714
【匹配度0.43】
3、北京市丰台区王佐镇怪村商业综合楼项目a69030a5700
【匹配度0.43】
4、北京市丰台区南苑社区卫生服务中心项目9711
【匹配度0.37】
5、丰台区卢沟桥乡万泉寺村社区卫生服务站工程建设项目9881
【匹配度0.37】
猜你喜欢
1、HJ169-2018 建设项目环境风险评价技术导则
2、GB/T14848-2017 地下水质量标准
3、GB31572-2015 合成树脂工业污染物排放标准及修改单
4、GB/T4754-2017 国民经济行业分类
5、HJ75-2017 固定污染源烟气(SO2、NOX、颗粒物)排放连续监测技术规范
评论
收藏
微信扫一扫
分享
评论
共
0
条评论
请先
登录
后发表评论
0
/150
发表评论
按热度排序
按时间排序
设为首页
| 版权©
尚云环境
|
京公网安备 11011402011579号
|
京ICP备17049511号-2
|
增值电信业务经营许可证:京B2-20200914
0/150