环评云助手
首页
监测云
AI填写
公示平台
环评论坛
云商城
直播
云学苑
上传
法律法规规范
国家或地方标准
书籍文献资料
报告资料
其他类型资料
搜索
客户端
扫一扫下载APP
手机/电脑端下载
登录
|
注册
历史搜索
推荐热词
我要上传
环评云助手APP
扫码下载
环评云助手公众号
扫码关注
分类管理名录
排污许可名录
固废名录
产业代码
数据站点
术语查询
热点问答
AI审核
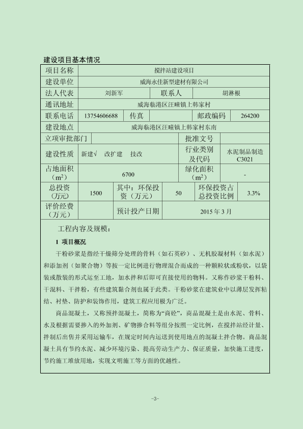
威海市环境保护局临港区分局关于威海永佳新型建材有限公司搅拌站建设项目受理情况的公示
公开
奔跑的小仓鼠
+ 关注
上传日期:2023-05-01
0
134
0
资料类型
报告资料
适用范围
/
文件日期
2014 - 2018
文件分类
环境相关报告-环评文库
文件预览
查看原文
版权说明:本文档由用户提供并上传,收益归属内容提供方,若内容存在侵权,请进行
举报
威海市环境保护局临港区分局关于威海永佳新型建材有限公司搅拌站建设项目受理情况的公示_1224718.pdf
【958.3 KB】
支付100云贝
预览
相关推荐
1、威海市环境保护局临港区分局关于威海欧斯特新型建材有限公司建筑涂料加工项目受理情况的公示
【匹配度0.79】
2、威海市环境保护局临港区分局关于威海佳美化工有限公司特种涂料生产项目受理情况的公示
【匹配度0.73】
3、威海市环境保护局临港区分局关于威海天诚特种纱线有限公司特种纱线项目受理情况的公示
【匹配度0.73】
4、威海市环境保护局临港区分局关于威海佳昌金属材料有限公司铝棒、铝管制造项目受理情况的公示
【匹配度0.72】
5、威海市环境保护局临港区分局关于威海德源机械有限公司精铸阀门加工项目受理情况的公示
【匹配度0.71】
猜你喜欢
1、HJ836-2017 固定污染源废气 低浓度颗粒物的测定 重量法
2、HJ964-2018 环境影响评价技术导则 土壤环境(试行)
3、HJ/T55-2000 大气污染物无组织排放监测技术导则
4、GB/T16157-1996 固定污染源排气中颗粒物测定与气态污染物采样方法及修改单
5、环办环评〔2020〕33号 关于印发《建设项目环境影响报告表》内容、格式及编制技术指南的通知和常见问题解答
评论
收藏
微信扫一扫
分享
评论
共
0
条评论
请先
登录
后发表评论
0
/150
发表评论
按热度排序
按时间排序
设为首页
| 版权©
尚云环境
|
京公网安备 11011402011579号
|
京ICP备17049511号-2
|
增值电信业务经营许可证:京B2-20200914
0/150