环评云助手
首页
监测云
公示平台
社区论坛
环评云商城
尚云环境
直播
云学苑
我要上传
法律法规规范
国家或地方标准
书籍文献资料
报告资料
其他类型资料
搜索
客户端
APP
扫一扫下载APP
手机/电脑端下载
登录
|
注册
历史搜索
推荐热词
我要上传
环评云助手APP
扫码下载
环评云助手公众号
扫码关注
分类管理名录
排污许可名录
固废名录
产业代码
数据站点
术语查询
热点问答
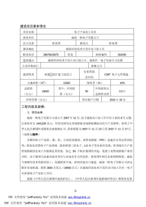
威海一赆电子有限公司电子产品加工项目环境影响评价文件受理公示
公开
奔跑的小仓鼠
+ 关注
上传日期:2023-05-01
0
105
0
资料类型
报告资料
适用范围
/
文件日期
2014 - 2018
文件分类
环境相关报告-环评文库
文件预览
查看原文
版权说明:本文档由用户提供并上传,收益归属内容提供方,若内容存在侵权,请进行
举报
威海一赆电子有限公司电子产品加工项目环境影响评价文件受理公示_1223305.pdf
【4.0 MB】
支付100云贝
预览
相关推荐
1、威海市环境保护局经区分局关于威海一赆电子有限公司线路板加工扩建项目环境影响评价文件受理情况的公示
【匹配度0.52】
2、建设项目环境影响评价文件质量要求 SZDB/Z83-2013
【匹配度0.33】
3、关于简化环境影响评价文件的公示
【匹配度0.33】
4、威海市环境保护局经区分局关于威海金优电子有限公司电子产品生产项目受理情况的公示
【匹配度0.28】
猜你喜欢
1、无 建设项目竣工环境保护验收技术指南 污染影响类
2、HJ482-2009 《环境空气二氧化硫的测定甲醛吸收—副玫瑰苯胺分光光度法》及修改单
3、HJ2.2-2018 环境影响评价技术导则 大气环境
4、GB/T31962-2015 污水排入城镇下水道水质标准
5、HJ2.4-2009 环境影响评价技术导则 声环境
评论
收藏
微信扫一扫
分享
评论
共
0
条评论
请先
登录
后发表评论
0
/150
发表评论
按热度排序
按时间排序
设为首页
| 版权©
尚云环境
|
京公网安备 11011402011579号
|
京ICP备17049511号-2
|
增值电信业务经营许可证:京B2-20200914
0/150