环评云助手
首页
监测云
公示平台
环评论坛
云商城
直播
云学苑
上传
法律法规规范
国家或地方标准
书籍文献资料
报告资料
其他类型资料
搜索
客户端
扫一扫下载APP
手机/电脑端下载
登录
|
注册
历史搜索
推荐热词
我要上传
环评云助手APP
扫码下载
环评云助手公众号
扫码关注
分类管理名录
排污许可名录
固废名录
产业代码
数据站点
术语查询
热点问答
AI审核
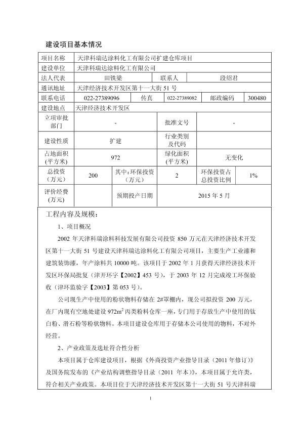
天津科瑞达涂料化工有限公司扩建仓库项目环境影响报告表受理情况公示-天津经济技术开发区环境保护局2284
公开
奔跑的小仓鼠
+ 关注
上传日期:2023-05-01
0
109
0
资料类型
报告资料
适用范围
/
文件日期
2014 - 2018
文件分类
环境相关报告-环评文库
文件预览
查看原文
版权说明:本文档由用户提供并上传,收益归属内容提供方,若内容存在侵权,请进行
举报
天津科瑞达涂料化工有限公司扩建仓库项目环境影响报告表受理情况公示-天津经济技术开发区环境保护局2284.pdf
【1.2 MB】
支付100云贝
预览
相关推荐
1、天津达一琦精细化工有限公司扩建危险品库项目环境影响报告书受理情况公示-天津经济技术开发区环境保护局5797
【匹配度0.75】
2、天津德祥生物技术有限公司诊断试剂生产项目环境影响报告表受理情况公示-天津经济技术开发区环境保护局5042
【匹配度0.67】
3、天津儿童病专科医院项目环境影响报告表受理情况公示-天津经济技术开发区环境保护局8114
【匹配度0.65】
4、天津爱佳口腔门诊部项目环境影响报告表受理情况公示-天津经济技术开发区环境保护局9527
【匹配度0.63】
5、天津经济技术开发区华卫门诊部项目环境影响报告表受理情况公示-天津经济技术开发区环境保护局4041
【匹配度0.63】
猜你喜欢
1、HJ964-2018 环境影响评价技术导则 土壤环境(试行)
2、HJ836-2017 固定污染源废气 低浓度颗粒物的测定 重量法
3、HJ/T55-2000 大气污染物无组织排放监测技术导则
4、GB/T16157-1996 固定污染源排气中颗粒物测定与气态污染物采样方法及修改单
5、部令第16号 建设项目环境影响评价分类管理名录(2021年版)
评论
收藏
微信扫一扫
分享
评论
共
0
条评论
请先
登录
后发表评论
0
/150
发表评论
按热度排序
按时间排序
设为首页
| 版权©
尚云环境
|
京公网安备 11011402011579号
|
京ICP备17049511号-2
|
增值电信业务经营许可证:京B2-20200914
0/150