环评云助手
首页
监测云
公示平台
环评论坛
云商城
直播
云学苑
上传
法律法规规范
国家或地方标准
书籍文献资料
报告资料
其他类型资料
搜索
客户端
扫一扫下载APP
手机/电脑端下载
登录
|
注册
历史搜索
推荐热词
我要上传
环评云助手APP
扫码下载
环评云助手公众号
扫码关注
分类管理名录
排污许可名录
固废名录
产业代码
数据站点
术语查询
热点问答
AI审核
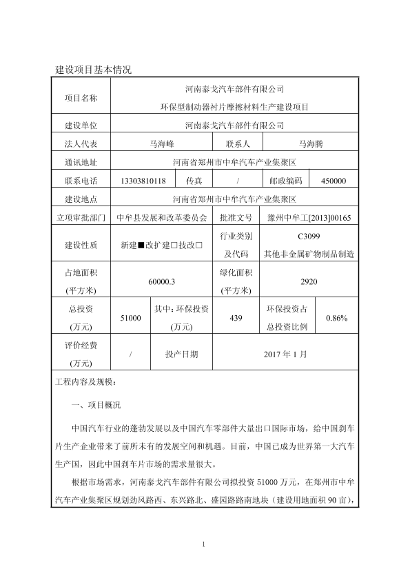
中牟县-河南泰戈汽车部件有限公司环保型制动器衬片摩擦材料生产建设项目报告表7826
公开
奔跑的小仓鼠
+ 关注
上传日期:2023-05-01
0
114
0
资料类型
报告资料
适用范围
/
文件日期
2014 - 2018
文件分类
环境相关报告-环评文库
文件预览
查看原文
版权说明:本文档由用户提供并上传,收益归属内容提供方,若内容存在侵权,请进行
举报
中牟县-河南泰戈汽车部件有限公司环保型制动器衬片摩擦材料生产建设项目报告表7826.pdf
【589.0 KB】
支付100云贝
预览
相关推荐
1、环保型制动器衬片摩擦材料生产建设项目
【匹配度0.44】
2、中牟县刘集镇-郑州圣源商砼有限公司年产商品混凝土40万方项目报告表7826
【匹配度0.37】
3、中牟县姚家工业园区-河南国业建筑材料有限公司年产30万立方米POLYPHEN保丽酚防火保温材料项目报告表7826
【匹配度0.34】
4、中牟县-中牟县刁家乡留玉养殖场项目报告表7826
【匹配度0.32】
5、中牟县、经开区-郑州交通建设投资有限公司G310中牟境改建工程报告书7826
【匹配度0.27】
猜你喜欢
1、无 建设项目竣工环境保护验收技术指南 污染影响类
2、HJ482-2009 《环境空气二氧化硫的测定甲醛吸收—副玫瑰苯胺分光光度法》及修改单
3、HJ2.2-2018 环境影响评价技术导则 大气环境
4、GB/T31962-2015 污水排入城镇下水道水质标准
5、HJ2.4-2009 环境影响评价技术导则 声环境
评论
收藏
微信扫一扫
分享
评论
共
0
条评论
请先
登录
后发表评论
0
/150
发表评论
按热度排序
按时间排序
设为首页
| 版权©
尚云环境
|
京公网安备 11011402011579号
|
京ICP备17049511号-2
|
增值电信业务经营许可证:京B2-20200914
0/150