环评云助手
首页
监测云
公示平台
环评论坛
云商城
直播
云学苑
上传
法律法规规范
国家或地方标准
书籍文献资料
报告资料
其他类型资料
搜索
客户端
扫一扫下载APP
手机/电脑端下载
登录
|
注册
历史搜索
推荐热词
我要上传
环评云助手APP
扫码下载
环评云助手公众号
扫码关注
分类管理名录
排污许可名录
固废名录
产业代码
数据站点
术语查询
热点问答
AI审核
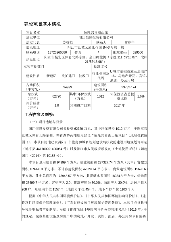
关于阳江恒隆投资有限公司恒隆共青湖山庄建设项目环境影响报告表的受理公告
公开
奔跑的小仓鼠
+ 关注
上传日期:2023-05-01
0
120
0
资料类型
报告资料
适用范围
/
文件日期
2014 - 2018
文件分类
环境相关报告-环评文库
文件预览
查看原文
版权说明:本文档由用户提供并上传,收益归属内容提供方,若内容存在侵权,请进行
举报
关于阳江恒隆投资有限公司恒隆共青湖山庄建设项目环境影响报告表的受理公告_2612.pdf
【1.1 MB】
支付100云贝
预览
相关推荐
1、关于阳江市富恒工贸有限公司建设项目环境影响报告表的受理公告
【匹配度0.66】
2、关于阳江保利共青湖建设项目环境影响报告表的受理公告
【匹配度0.66】
3、关于阳江市江城尚尚西餐有限公司建设项目环境影响报告表的受理公告
【匹配度0.60】
4、关于阳江君怡花园小区建设项目环境影响报告表的受理公告
【匹配度0.57】
5、关于香港表哥茶餐厅(阳江店)建设项目环境影响报告表的受理公告
【匹配度0.51】
猜你喜欢
1、GB36600-2018 土壤环境质量 建设用地土壤污染风险管控标准(试行)
2、HJ535-2009 水质 氨氮的测定 纳氏试剂分光光度法
3、GB9078-1996 工业炉窑大气污染物排放标准
4、GB8978-1996 污水综合排放标准
5、HJ584-2010 环境空气苯系物的测定 活性炭吸附/二硫化碳解吸-气相色谱法
评论
收藏
微信扫一扫
分享
评论
共
0
条评论
请先
登录
后发表评论
0
/150
发表评论
按热度排序
按时间排序
设为首页
| 版权©
尚云环境
|
京公网安备 11011402011579号
|
京ICP备17049511号-2
|
增值电信业务经营许可证:京B2-20200914
0/150