环评云助手
首页
监测云
AI填写
公示平台
环评论坛
云商城
直播
云学苑
云助手AI
资料
法律法规规范
国家或地方标准
书籍文献资料
报告资料
其他类型资料
搜索
客户端
扫一扫下载APP
手机/电脑端下载
登录
|
注册
历史搜索
推荐热词
我要上传
环评云助手APP
扫码下载
环评云助手公众号
扫码关注
分类管理名录
排污许可名录
固废名录
产业代码
数据站点
术语查询
热点问答
AI审核
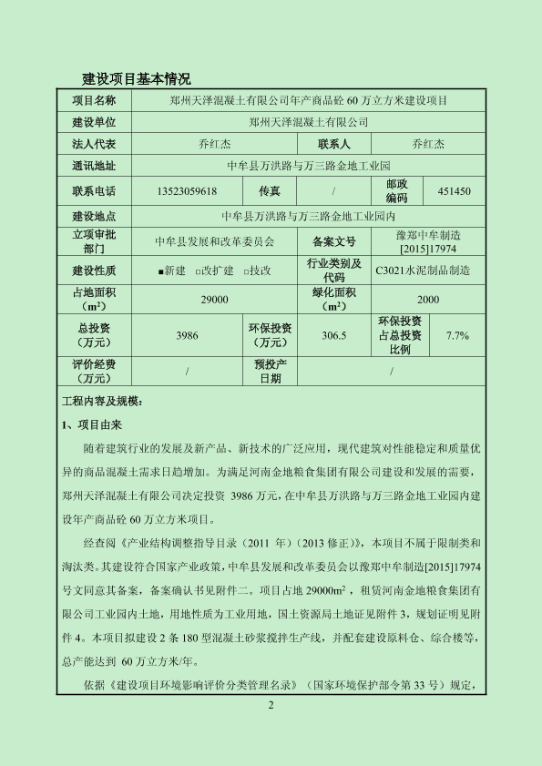
郑州天泽混凝土有限公司年产商品砼60 万立方米建设项目4907
公开
奔跑的小仓鼠
+ 关注
上传日期:2023-05-01
0
185
0
资料类型
报告资料
适用范围
/
文件日期
2014 - 2018
文件分类
环境相关报告-环评文库
文件预览
查看原文
版权说明:本文档由用户提供并上传,收益归属内容提供方,若内容存在侵权,请进行
举报
郑州天泽混凝土有限公司年产商品砼60 万立方米建设项目4907.pdf
【587.7 KB】
支付100云贝
预览
相关推荐
1、郑州市轩康混凝土有限公司年产80万立方米商品砼建设项目
【匹配度0.52】
2、年产商品混凝土60 万立方米建设项目
【匹配度0.45】
3、新郑市郭店镇-郑州市轩康混凝土有限公司年产80万立方米商品砼建设项目报告表4028
【匹配度0.41】
4、年产商品混凝土70万立方米项目
【匹配度0.32】
5、年产60万立方米混凝土建设项目
【匹配度0.29】
猜你喜欢
1、HJ584-2010 环境空气苯系物的测定 活性炭吸附/二硫化碳解吸-气相色谱法
2、GB8978-1996 污水综合排放标准
3、部令第11号 固定污染源排污许可分类管理名录(2019年版)及问答
4、环办环评函〔2020〕711号 关于启用《建设项目环境影响报告书审批基础信息表》的通知
5、GB3095-2012 环境空气质量标准2012及修改单
评论
收藏
微信扫一扫
分享
评论
共
0
条评论
请先
登录
后发表评论
0
/150
发表评论
按热度排序
按时间排序
设为首页
| 版权©
尚云环境
|
京公网安备 11011402011579号
|
京ICP备17049511号-2
|
增值电信业务经营许可证:京B2-20200914
0/150