环评云助手
首页
监测云
AI填写
公示平台
环评论坛
云商城
直播
云学苑
云助手AI
资料
法律法规规范
国家或地方标准
书籍文献资料
报告资料
其他类型资料
搜索
客户端
扫一扫下载APP
手机/电脑端下载
登录
|
注册
历史搜索
推荐热词
我要上传
环评云助手APP
扫码下载
环评云助手公众号
扫码关注
分类管理名录
排污许可名录
固废名录
产业代码
数据站点
术语查询
热点问答
AI审核
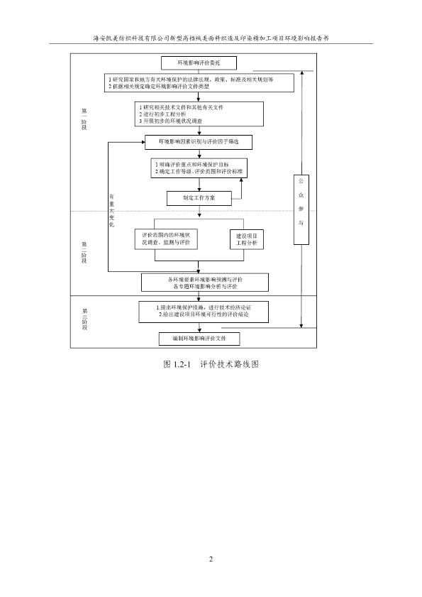
海安凯美纺织科技有限公司新型高档绒类面料织造及印染精加工项目环境影响评价全本公示
公开
奔跑的小仓鼠
+ 关注
上传日期:2023-05-01
0
154
0
资料类型
报告资料
适用范围
/
文件日期
2014 - 2018
文件分类
环境相关报告-环评文库
文件预览
查看原文
版权说明:本文档由用户提供并上传,收益归属内容提供方,若内容存在侵权,请进行
举报
海安凯美纺织科技有限公司新型高档绒类面料织造及印染精加工项目环境影响评价全本公示_95553.pdf
【24.3 MB】
支付100云贝
预览
相关推荐
1、海安凯美纺织科技有限公司新型高档绒类面料织造及印染精加工项目环境影响报告书
【匹配度0.85】
2、海安天福纺织有限公司高弹超柔绒类面料织造、染整精加工项目环境影响评价全本公示
【匹配度0.73】
3、海安冠益纺织科技有限公司超柔绒面料织造印染及后整理项目环境影响评价全本公示
【匹配度0.70】
4、海安凯文纺织科技有限公司高档化纤坯布织造和面料染整项目环境影响评价全本公示
【匹配度0.68】
5、江苏盛泰克纺织印染有限公司高档纺织面料及涤纶布染色加工项目环境影响评价全本公示
【匹配度0.60】
猜你喜欢
1、环办环评函〔2020〕711号 关于启用《建设项目环境影响报告书审批基础信息表》的通知
2、GB3095-2012 环境空气质量标准2012及修改单
3、GB18466-2005 医疗机构水污染物排放标准
4、中华人民共和国主席令(第四十三号) 中华人民共和国固体废物污染环境防治法
5、部令第15号 国家危险废物名录
评论
收藏
微信扫一扫
分享
评论
共
0
条评论
请先
登录
后发表评论
0
/150
发表评论
按热度排序
按时间排序
设为首页
| 版权©
尚云环境
|
京公网安备 11011402011579号
|
京ICP备17049511号-2
|
增值电信业务经营许可证:京B2-20200914
0/150