环评云助手
首页
监测云
公示平台
环评论坛
云商城
直播
云学苑
上传
法律法规规范
国家或地方标准
书籍文献资料
报告资料
其他类型资料
搜索
客户端
扫一扫下载APP
手机/电脑端下载
登录
|
注册
历史搜索
推荐热词
我要上传
环评云助手APP
扫码下载
环评云助手公众号
扫码关注
分类管理名录
排污许可名录
固废名录
产业代码
数据站点
术语查询
热点问答
AI审核
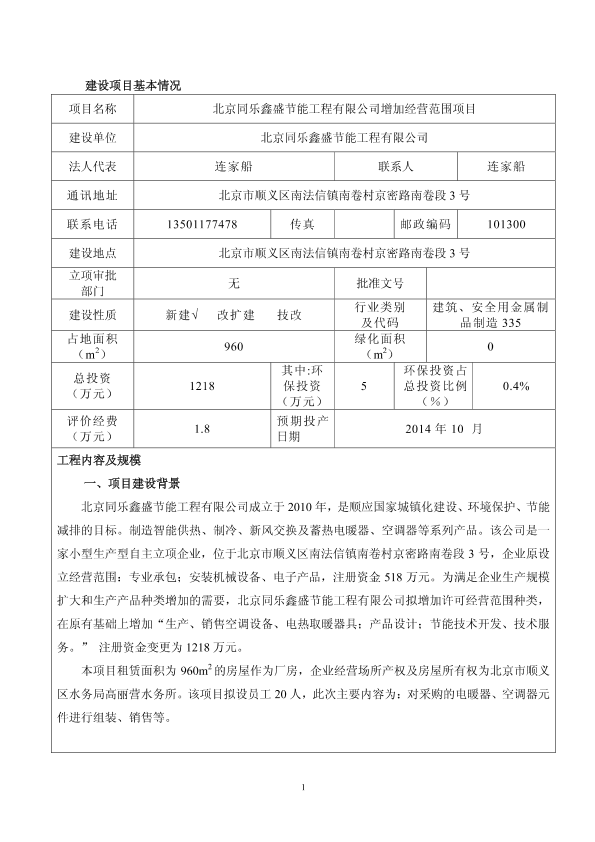
北京同乐鑫盛节能工程有限公司增加经营范围项目a93256a5259
公开
奔跑的小仓鼠
+ 关注
上传日期:2023-05-01
0
114
0
资料类型
报告资料
适用范围
/
文件日期
2014 - 2018
文件分类
环境相关报告-环评文库
文件预览
查看原文
版权说明:本文档由用户提供并上传,收益归属内容提供方,若内容存在侵权,请进行
举报
北京同乐鑫盛节能工程有限公司增加经营范围项目a93256a5259.pdf
【4.3 MB】
支付100云贝
预览
相关推荐
1、北京同乐鑫盛节能工程有限公司增加经营范围项目6571
【匹配度0.73】
2、北京龙盛众望早餐有限公司增加经营范围项目a57123a8886
【匹配度0.52】
3、北京申联设备安装有限公司增加经营范围项目7536
【匹配度0.48】
4、北京起航骏业科技有限公司增加经营范围项目4719
【匹配度0.45】
5、北京汉克威测控系统有限公司增加经营范围项目8531
【匹配度0.45】
猜你喜欢
1、中华人民共和国主席令(第四十三号) 中华人民共和国固体废物污染环境防治法
2、部令第15号 国家危险废物名录
3、HJ2.3-2018 环境影响评价技术导则 地表水环境
4、GB18483-2001 饮食业油烟排放标准(试行)
5、HJ610-2016 环境影响评价技术导则 地下水环境
评论
收藏
微信扫一扫
分享
评论
共
0
条评论
请先
登录
后发表评论
0
/150
发表评论
按热度排序
按时间排序
设为首页
| 版权©
尚云环境
|
京公网安备 11011402011579号
|
京ICP备17049511号-2
|
增值电信业务经营许可证:京B2-20200914
0/150