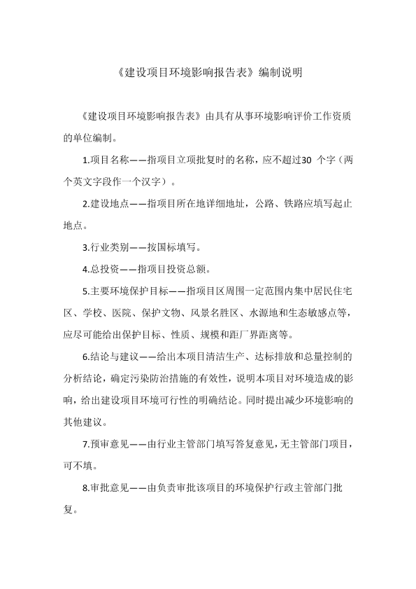
环评云助手
首页
监测云
AI填写
公示平台
环评论坛
云商城
直播
云学苑
云助手AI
资料
法律法规规范
国家或地方标准
书籍文献资料
报告资料
其他类型资料
搜索
客户端
扫一扫下载APP
手机/电脑端下载
登录
|
注册
历史搜索
推荐热词
我要上传
环评云助手APP
扫码下载
环评云助手公众号
扫码关注
分类管理名录
排污许可名录
固废名录
产业代码
数据站点
术语查询
热点问答
AI审核
中国石油化工股份有限公司西南油气分公司川西采气厂高沙307井组、什邡307井组钻采工程
公开
奔跑的小仓鼠
+ 关注
上传日期:2023-05-01
0
138
0
资料类型
报告资料
适用范围
/
文件日期
2014 - 2018
文件分类
环境相关报告-环评文库
文件预览
查看原文
版权说明:本文档由用户提供并上传,收益归属内容提供方,若内容存在侵权,请进行
举报
中国石油化工股份有限公司西南油气分公司川西采气厂高沙307井组、什邡307井组钻采工程_38280.pdf
【2.9 MB】
支付100云贝
预览
相关推荐
1、中国石油化工股份有限公司西南油气分公司川西采气厂江沙309HF井组、江沙310HF井组钻采工程5956
【匹配度0.75】
2、中国石油化工股份有限公司西南油气分公司川西采气厂中江105井、103D井组钻采工程4200
【匹配度0.71】
3、中国石油化工股份有限公司西南油气分公司川西采气厂江沙102-9井、207HF井组钻采工程7429
【匹配度0.69】
4、中国石油化工股份有限公司西南油气分公司川西采气厂江沙33-40HF井组钻采工程9185
【匹配度0.65】
5、中国石油化工股份有限公司西南油气分公司川西采气厂江沙311HF井组钻采工程5956
【匹配度0.65】
猜你喜欢
1、GB/T31962-2015 污水排入城镇下水道水质标准
2、HJ2.4-2009 环境影响评价技术导则 声环境
3、环办环评函〔2020〕688号 关于印发《污染影响类建设项目重大变动清单(试行)》的通知
4、HJ533-2009 环境空气和废气氨的测定 纳氏试剂分光光度法
5、中华人民共和国国家发展和改革委员会令第29号 产业结构调整指导目录(2019年本)
评论
收藏
微信扫一扫
分享
评论
共
0
条评论
请先
登录
后发表评论
0
/150
发表评论
按热度排序
按时间排序
设为首页
| 版权©
尚云环境
|
京公网安备 11011402011579号
|
京ICP备17049511号-2
|
增值电信业务经营许可证:京B2-20200914
0/150