环评云助手
首页
监测云
AI填写
公示平台
环评论坛
云商城
直播
云学苑
上传
法律法规规范
国家或地方标准
书籍文献资料
报告资料
其他类型资料
搜索
客户端
扫一扫下载APP
手机/电脑端下载
登录
|
注册
历史搜索
推荐热词
我要上传
环评云助手APP
扫码下载
环评云助手公众号
扫码关注
分类管理名录
排污许可名录
固废名录
产业代码
数据站点
术语查询
热点问答
AI审核
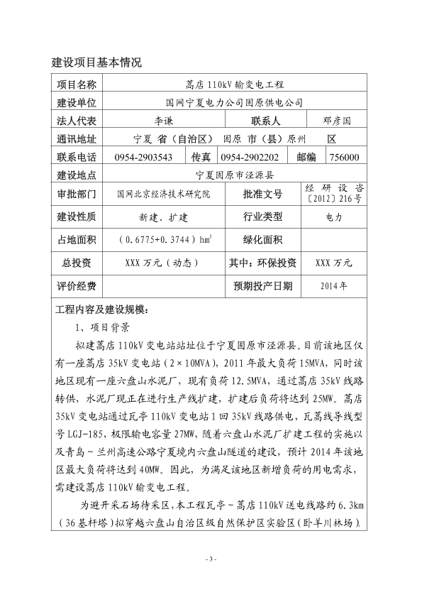
蒿店110kv输变电工程环境影响报告表
公开
奔跑的小仓鼠
+ 关注
上传日期:2023-05-01
0
275
0
资料类型
报告资料
适用范围
/
文件日期
2014 - 2018
文件分类
环境相关报告-环评文库
文件预览
查看原文
版权说明:本文档由用户提供并上传,收益归属内容提供方,若内容存在侵权,请进行
举报
蒿店110kv输变电工程环境影响报告表_495014.pdf
【2.1 MB】
支付100云贝
预览
相关推荐
1、蒿店110kV输变电工程环境影响报告表
【匹配度0.95】
2、中河110kv输变电工程环境影响报告表
【匹配度0.89】
3、横山110kv输变电工程环境影响报告表
【匹配度0.89】
4、中河110kV输变电工程环境影响报告表
【匹配度0.84】
5、辛营110kV输变电工程环境影响报告表6739
【匹配度0.70】
猜你喜欢
1、HJ836-2017 固定污染源废气 低浓度颗粒物的测定 重量法
2、HJ964-2018 环境影响评价技术导则 土壤环境(试行)
3、GB/T16157-1996 固定污染源排气中颗粒物测定与气态污染物采样方法及修改单
4、HJ/T55-2000 大气污染物无组织排放监测技术导则
5、环办环评〔2020〕33号 关于印发《建设项目环境影响报告表》内容、格式及编制技术指南的通知和常见问题解答
评论
收藏
微信扫一扫
分享
评论
共
0
条评论
请先
登录
后发表评论
0
/150
发表评论
按热度排序
按时间排序
设为首页
| 版权©
尚云环境
|
京公网安备 11011402011579号
|
京ICP备17049511号-2
|
增值电信业务经营许可证:京B2-20200914
0/150