环评云助手
首页
监测云
公示平台
社区论坛
环评云商城
尚云环境
直播
云学苑
我要上传
法律法规规范
国家或地方标准
书籍文献资料
报告资料
其他类型资料
搜索
客户端
APP
扫一扫下载APP
手机/电脑端下载
登录
|
注册
历史搜索
推荐热词
我要上传
环评云助手APP
扫码下载
环评云助手公众号
扫码关注
分类管理名录
排污许可名录
固废名录
产业代码
数据站点
术语查询
热点问答
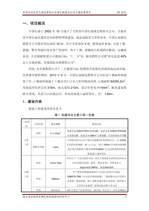
中国石油湖北销售分公司十堰油库新建工程5097
公开
奔跑的小仓鼠
+ 关注
上传日期:2023-05-01
0
104
0
资料类型
报告资料
适用范围
/
文件日期
2014 - 2018
文件分类
环境相关报告-环评文库
文件预览
查看原文
版权说明:本文档由用户提供并上传,收益归属内容提供方,若内容存在侵权,请进行
举报
中国石油湖北销售分公司十堰油库新建工程5097.pdf
【292.9 KB】
支付100云贝
预览
相关推荐
1、中国石油湖北销售分公司黄冈油库小池码头改造工程环境影响报告书5455
【匹配度0.47】
2、中国石油黑龙江哈尔滨销售分公司香坊油库至哈尔滨石化公司输油管线迁建工程8326
【匹配度0.36】
3、中国石油黑龙江销售分公司对山油库下装及油气回收改造项目6854
【匹配度0.35】
4、湖北省十堰市房县老渡口水电站工程7992
【匹配度0.17】
猜你喜欢
1、GB37822-2019 挥发性有机物无组织排放控制标准
2、DB12/524-2020 工业企业挥发性有机物排放控制标准
3、GB16297-1996 大气污染物综合排放标准
4、HJ828-2017 水质 化学需氧量的测定 重铬酸盐法
5、GB3096-2008 声环境质量标准
评论
收藏
微信扫一扫
分享
评论
共
0
条评论
请先
登录
后发表评论
0
/150
发表评论
按热度排序
按时间排序
设为首页
| 版权©
尚云环境
|
京公网安备 11011402011579号
|
京ICP备17049511号-2
|
增值电信业务经营许可证:京B2-20200914
0/150