环评云助手
首页
监测云
公示平台
社区论坛
环评云商城
尚云环境
直播
云学苑
我要上传
法律法规规范
国家或地方标准
书籍文献资料
报告资料
其他类型资料
搜索
客户端
APP
扫一扫下载APP
手机/电脑端下载
登录
|
注册
历史搜索
推荐热词
我要上传
环评云助手APP
扫码下载
环评云助手公众号
扫码关注
分类管理名录
排污许可名录
固废名录
产业代码
数据站点
术语查询
热点问答
关于中国石化销售有限公司广东阳江津朗加油站油气回收项目环境影响报告表的受
公开
奔跑的小仓鼠
+ 关注
上传日期:2023-05-01
0
116
0
资料类型
报告资料
适用范围
/
文件日期
2014 - 2018
文件分类
环境相关报告-环评文库
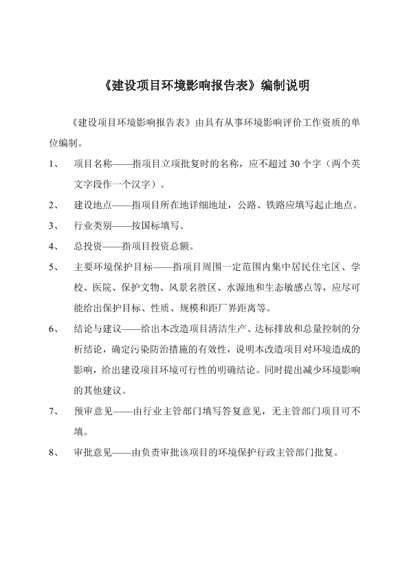
文件预览
查看原文
版权说明:本文档由用户提供并上传,收益归属内容提供方,若内容存在侵权,请进行
举报
关于中国石化销售有限公司广东阳江津朗加油站油气回收项目环境影响报告表的受_1386.pdf
【8.1 MB】
支付100云贝
预览
相关推荐
1、关于中国石化销售有限公司广东阳江津朗加油站油气回收建设项目环境影响报告表
【匹配度0.89】
2、关于中国石化销售有限公司广东阳江五里加油站油气回收建设项目环境影响报告表
【匹配度0.83】
3、关于中国石化销售有限公司广东阳江建设路加油一站油气回收项目环境影响报告表
【匹配度0.83】
4、关于中国石化销售有限公司广东阳江聚宝加油站油气回收建设项目环境影响登记表
【匹配度0.78】
5、关于中国石化销售有限公司广东阳江白沙加油站油气回收建设项目环境影响登记表
【匹配度0.78】
猜你喜欢
1、HJ836-2017 固定污染源废气 低浓度颗粒物的测定 重量法
2、HJ964-2018 环境影响评价技术导则 土壤环境(试行)
3、HJ/T55-2000 大气污染物无组织排放监测技术导则
4、GB/T16157-1996 固定污染源排气中颗粒物测定与气态污染物采样方法及修改单
5、环办环评〔2020〕33号 关于印发《建设项目环境影响报告表》内容、格式及编制技术指南的通知和常见问题解答
评论
收藏
微信扫一扫
分享
评论
共
0
条评论
请先
登录
后发表评论
0
/150
发表评论
按热度排序
按时间排序
设为首页
| 版权©
尚云环境
|
京公网安备 11011402011579号
|
京ICP备17049511号-2
|
增值电信业务经营许可证:京B2-20200914
0/150