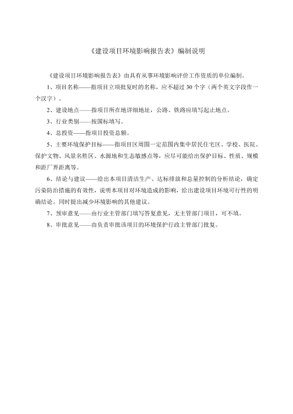
环评云助手
首页
监测云
公示平台
社区论坛
环评云商城
尚云环境
直播
云学苑
我要上传
法律法规规范
国家或地方标准
书籍文献资料
报告资料
其他类型资料
搜索
客户端
APP
扫一扫下载APP
手机/电脑端下载
登录
|
注册
历史搜索
推荐热词
我要上传
环评云助手APP
扫码下载
环评云助手公众号
扫码关注
分类管理名录
排污许可名录
固废名录
产业代码
数据站点
术语查询
热点问答
湛江市霞山风帆橡塑制品有限公司生产健身耗材制品项目建设项目环境影响报告表受理公告
公开
奔跑的小仓鼠
+ 关注
上传日期:2023-05-01
0
117
0
资料类型
报告资料
适用范围
/
文件日期
2014 - 2018
文件分类
环境相关报告-环评文库
文件预览
查看原文
版权说明:本文档由用户提供并上传,收益归属内容提供方,若内容存在侵权,请进行
举报
湛江市霞山风帆橡塑制品有限公司生产健身耗材制品项目建设项目环境影响报告表受理公告_6829.pdf
【932.8 KB】
支付100云贝
预览
相关推荐
1、湛江市霞山风帆橡塑制品有限公司生产健身、医用耗材乳胶制品建设项目环境影响报告表受理公告
【匹配度0.84】
2、中山市骏盛胶粘纸塑制品有限公司扩建项目环境影响报告表受理公示
【匹配度0.52】
3、湛江市霞山区华娱娱乐俱乐部建设项目环境影响报告表受理公告
【匹配度0.50】
4、湛江市城市污水处理有限公司湛江市霞山水质净化厂中水回用工程建设项目环境影响报告表受理公告
【匹配度0.45】
5、关于绍兴市百通铝塑制品有限公司年产4亿套铝塑制品项目环境影响报告表审批前公示
【匹配度0.45】
猜你喜欢
1、HJ584-2010 环境空气苯系物的测定 活性炭吸附/二硫化碳解吸-气相色谱法
2、GB8978-1996 污水综合排放标准
3、部令第11号 固定污染源排污许可分类管理名录(2019年版)及问答
4、环办环评函〔2020〕711号 关于启用《建设项目环境影响报告书审批基础信息表》的通知
5、GB3095-2012 环境空气质量标准2012及修改单
评论
收藏
微信扫一扫
分享
评论
共
0
条评论
请先
登录
后发表评论
0
/150
发表评论
按热度排序
按时间排序
设为首页
| 版权©
尚云环境
|
京公网安备 11011402011579号
|
京ICP备17049511号-2
|
增值电信业务经营许可证:京B2-20200914
0/150