环评云助手
首页
监测云
公示平台
社区论坛
环评云商城
尚云环境
直播
云学苑
我要上传
法律法规规范
国家或地方标准
书籍文献资料
报告资料
其他类型资料
搜索
客户端
APP
扫一扫下载APP
手机/电脑端下载
登录
|
注册
历史搜索
推荐热词
我要上传
环评云助手APP
扫码下载
环评云助手公众号
扫码关注
分类管理名录
排污许可名录
固废名录
产业代码
数据站点
术语查询
热点问答
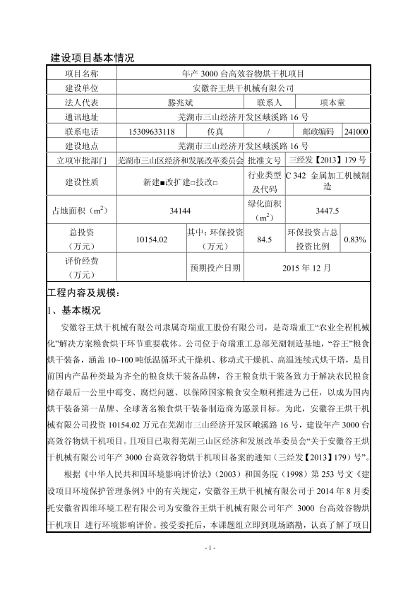
安徽谷王烘干机械有限公司年产3000台高效谷物烘干机项目环境影响报告表公示
公开
奔跑的小仓鼠
+ 关注
上传日期:2023-05-01
0
112
0
资料类型
报告资料
适用范围
/
文件日期
2014 - 2018
文件分类
环境相关报告-环评文库
文件预览
查看原文
版权说明:本文档由用户提供并上传,收益归属内容提供方,若内容存在侵权,请进行
举报
安徽谷王烘干机械有限公司年产3000台高效谷物烘干机项目环境影响报告表公示_1066857.pdf
【625.4 KB】
支付100云贝
预览
相关推荐
1、关于浙江通威机械有限公司年产3000台标准高速精密注塑机项目环境影响报告表审批前公示
【匹配度0.62】
2、关于绍兴市致良机械制造有限公司年产120台全自动电脑横机项目环境影响报告表审批前公示
【匹配度0.50】
3、安徽尚立电气有限公司光伏电站和谷物干燥机制造项目环境影响报告表公示
【匹配度0.49】
4、关于浙江越昊精密机械有限公司年产300台电脑横编机(一期)、200台电脑横编机(二期)项目环境影响报告表审批前公示
【匹配度0.42】
5、关于浙江越宫机械有限公司年产3000个立体停车设备、各类钢构件制造专用设备80台(套)项目环境影响报告表审批前公示
【匹配度0.40】
猜你喜欢
1、GB15618-2018 土壤环境质量 农用地土壤污染风险管控标准 (试行)
2、HJ549-2016 环境空气和废气 氯化氢的测定 离子色谱法
3、GB12348-2008 工业企业厂界环境噪声排放标准
4、无 建设项目竣工环境保护验收技术指南 污染影响类
5、HJ482-2009 《环境空气二氧化硫的测定甲醛吸收—副玫瑰苯胺分光光度法》及修改单
评论
收藏
微信扫一扫
分享
评论
共
0
条评论
请先
登录
后发表评论
0
/150
发表评论
按热度排序
按时间排序
设为首页
| 版权©
尚云环境
|
京公网安备 11011402011579号
|
京ICP备17049511号-2
|
增值电信业务经营许可证:京B2-20200914
0/150