环评云助手
首页
监测云
公示平台
社区论坛
环评云商城
尚云环境
直播
云学苑
我要上传
法律法规规范
国家或地方标准
书籍文献资料
报告资料
其他类型资料
搜索
客户端
APP
扫一扫下载APP
手机/电脑端下载
登录
|
注册
历史搜索
推荐热词
我要上传
环评云助手APP
扫码下载
环评云助手公众号
扫码关注
分类管理名录
排污许可名录
固废名录
产业代码
数据站点
术语查询
热点问答
成都天府新区投资集团有限公司天府大道三期项目输气管道迁改工程
公开
奔跑的小仓鼠
+ 关注
上传日期:2023-05-01
0
96
0
资料类型
报告资料
适用范围
/
文件日期
2014 - 2018
文件分类
环境相关报告-环评文库
文件预览
查看原文
版权说明:本文档由用户提供并上传,收益归属内容提供方,若内容存在侵权,请进行
举报
成都天府新区投资集团有限公司天府大道三期项目输气管道迁改工程_33610.pdf
【634.1 KB】
支付100云贝
预览
相关推荐
1、成都天府新区投资集团有限公司天府大道三期项目二段
【匹配度0.73】
2、成都天府新区投资集团有限公司天府大道三期项目一段
【匹配度0.73】
3、成都天府新区投资集团有限公司天府中央公园项目(一期)7818
【匹配度0.60】
4、成都天府新区投资集团有限公司天府新区货运通道(大件路外绕城)
【匹配度0.53】
5、成都天府新区投资集团有限公司通济桥
【匹配度0.47】
猜你喜欢
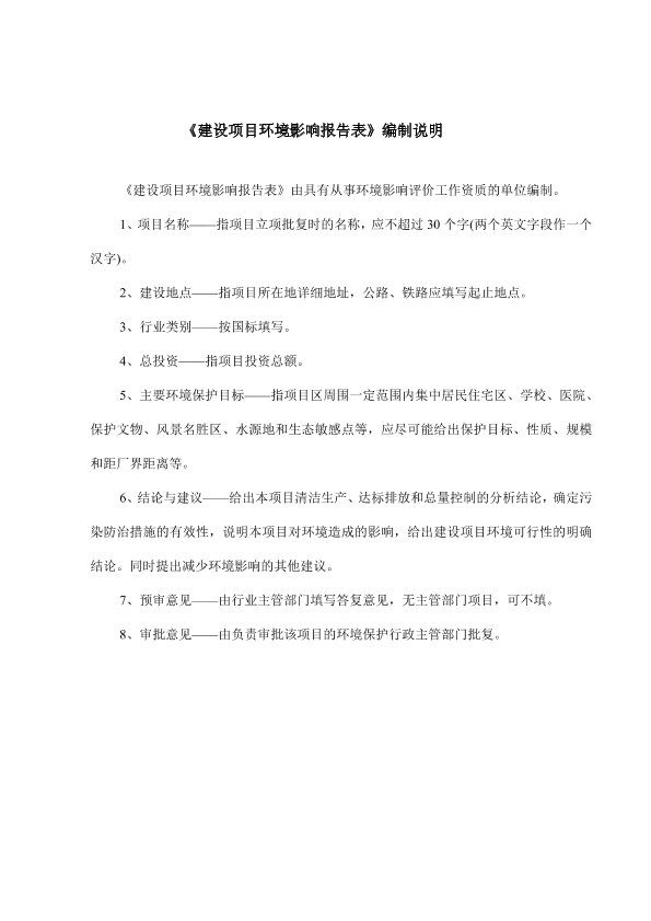
1、环办环评〔2020〕33号 关于印发《建设项目环境影响报告表》内容、格式及编制技术指南的通知和常见问题解答
2、部令第16号 建设项目环境影响评价分类管理名录(2021年版)
3、GB18597-2001 危险废物贮存污染控制标准
4、GB14554-93 恶臭污染物排放标准
5、GB15618-2018 土壤环境质量 农用地土壤污染风险管控标准 (试行)
评论
收藏
微信扫一扫
分享
评论
共
0
条评论
请先
登录
后发表评论
0
/150
发表评论
按热度排序
按时间排序
设为首页
| 版权©
尚云环境
|
京公网安备 11011402011579号
|
京ICP备17049511号-2
|
增值电信业务经营许可证:京B2-20200914
0/150