环评云助手
首页
监测云
公示平台
社区论坛
环评云商城
尚云环境
直播
云学苑
我要上传
法律法规规范
国家或地方标准
书籍文献资料
报告资料
其他类型资料
搜索
客户端
APP
扫一扫下载APP
手机/电脑端下载
登录
|
注册
历史搜索
推荐热词
我要上传
环评云助手APP
扫码下载
环评云助手公众号
扫码关注
分类管理名录
排污许可名录
固废名录
产业代码
数据站点
术语查询
热点问答
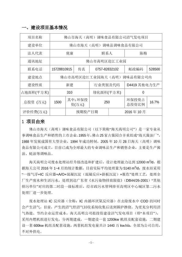
佛山市海天(高明)调味食品有限公司沼气发电项目环境影响报告表
公开
奔跑的小仓鼠
+ 关注
上传日期:2023-05-01
0
105
0
资料类型
报告资料
适用范围
/
文件日期
2014 - 2018
文件分类
环境相关报告-环评文库
文件预览
查看原文
版权说明:本文档由用户提供并上传,收益归属内容提供方,若内容存在侵权,请进行
举报
佛山市海天(高明)调味食品有限公司沼气发电项目环境影响报告表_5018.pdf
【908.9 KB】
支付100云贝
预览
相关推荐
1、佛山市海天(高明)调味食品有限公司全自动压榨项目环境影响报告表
【匹配度0.84】
2、佛山市高明精工发品厂有限公司变更项目环境影响报告表
【匹配度0.60】
3、佛山市高明华醇酒厂有限公司变更项目环境影响报告表
【匹配度0.60】
4、佛山市高明左右铝业有限公司能源改造项目环境影响报告表
【匹配度0.60】
5、佛山市高明海能科技有限公司变更项目环境影响报告表
【匹配度0.60】
猜你喜欢
1、HJ584-2010 环境空气苯系物的测定 活性炭吸附/二硫化碳解吸-气相色谱法
2、GB8978-1996 污水综合排放标准
3、部令第11号 固定污染源排污许可分类管理名录(2019年版)及问答
4、环办环评函〔2020〕711号 关于启用《建设项目环境影响报告书审批基础信息表》的通知
5、GB3095-2012 环境空气质量标准2012及修改单
评论
收藏
微信扫一扫
分享
评论
共
0
条评论
请先
登录
后发表评论
0
/150
发表评论
按热度排序
按时间排序
设为首页
| 版权©
尚云环境
|
京公网安备 11011402011579号
|
京ICP备17049511号-2
|
增值电信业务经营许可证:京B2-20200914
0/150