环评云助手
首页
监测云
公示平台
环评论坛
云商城
直播
云学苑
上传
法律法规规范
国家或地方标准
书籍文献资料
报告资料
其他类型资料
搜索
客户端
扫一扫下载APP
手机/电脑端下载
登录
|
注册
历史搜索
推荐热词
我要上传
环评云助手APP
扫码下载
环评云助手公众号
扫码关注
分类管理名录
排污许可名录
固废名录
产业代码
数据站点
术语查询
热点问答
AI审核
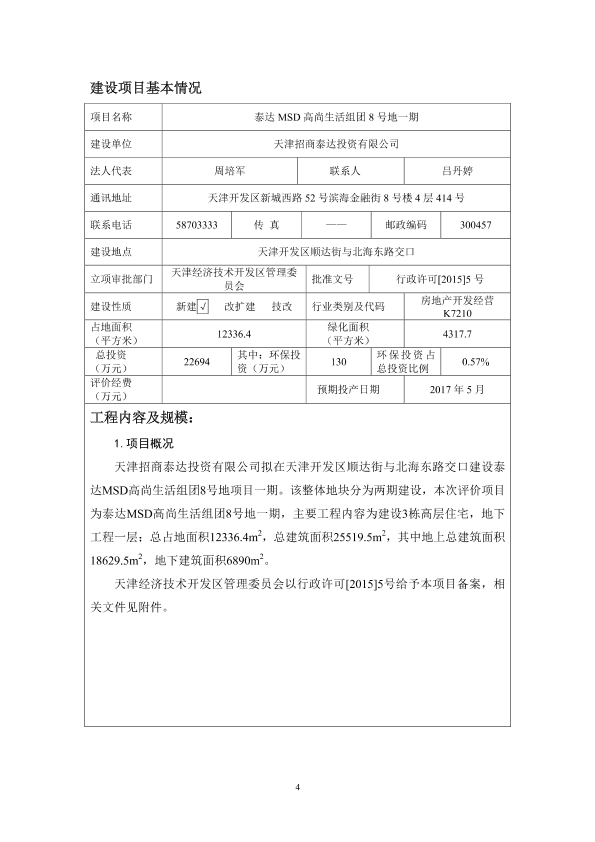
泰达MSD高尚生活组团8号地一期项目环境影响报告表受理情况公示-天津经济技术开发区环境保护局7965
公开
奔跑的小仓鼠
+ 关注
上传日期:2023-05-01
0
131
0
资料类型
报告资料
适用范围
/
文件日期
2014 - 2018
文件分类
环境相关报告-环评文库
文件预览
查看原文
版权说明:本文档由用户提供并上传,收益归属内容提供方,若内容存在侵权,请进行
举报
泰达MSD高尚生活组团8号地一期项目环境影响报告表受理情况公示-天津经济技术开发区环境保护局7965.pdf
【10.8 MB】
支付100云贝
预览
相关推荐
1、天津泰达发展有限公司泰达MSD-I区项目环境影响报告表受理情况公示-天津经济技术开发区环境保护局1313
【匹配度0.62】
2、天津泰达发展有限公司泰达MSD-B11项目环境影响报告表受理情况公示-天津经济技术开发区环境保护局1313
【匹配度0.60】
3、天津儿童病专科医院项目环境影响报告表受理情况公示-天津经济技术开发区环境保护局8114
【匹配度0.60】
4、天津经济技术开发区华卫门诊部项目环境影响报告表受理情况公示-天津经济技术开发区环境保护局4041
【匹配度0.60】
5、天津经济技术开发区微电子门诊部项目环境影响报告表受理情况公示-天津经济技术开发区环境保护局4041
【匹配度0.60】
猜你喜欢
1、GB22337-2008 社会生活环境噪声排放标准
2、GB18918-2002 城镇污水处理厂污染物排放标准及修改单
3、HJ819-2017 排污单位自行监测技术指南总则
4、HJ535-2009 水质 氨氮的测定 纳氏试剂分光光度法
5、GB36600-2018 土壤环境质量 建设用地土壤污染风险管控标准(试行)
评论
收藏
微信扫一扫
分享
评论
共
0
条评论
请先
登录
后发表评论
0
/150
发表评论
按热度排序
按时间排序
设为首页
| 版权©
尚云环境
|
京公网安备 11011402011579号
|
京ICP备17049511号-2
|
增值电信业务经营许可证:京B2-20200914
0/150