环评云助手
首页
监测云
公示平台
环评论坛
云商城
直播
云学苑
上传
法律法规规范
国家或地方标准
书籍文献资料
报告资料
其他类型资料
搜索
客户端
扫一扫下载APP
手机/电脑端下载
登录
|
注册
历史搜索
推荐热词
我要上传
环评云助手APP
扫码下载
环评云助手公众号
扫码关注
分类管理名录
排污许可名录
固废名录
产业代码
数据站点
术语查询
热点问答
AI审核
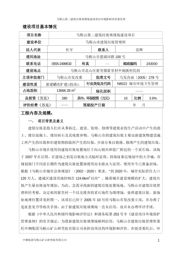
《马鞍山市建筑垃圾管理所马鞍山第二建筑垃圾填埋场建设项目环境影响报告表》受理公示a32171a5219
公开
奔跑的小仓鼠
+ 关注
上传日期:2023-05-01
0
178
0
资料类型
报告资料
适用范围
/
文件日期
2014 - 2018
文件分类
环境相关报告-环评文库
文件预览
查看原文
版权说明:本文档由用户提供并上传,收益归属内容提供方,若内容存在侵权,请进行
举报
《马鞍山市建筑垃圾管理所马鞍山第二建筑垃圾填埋场建设项目环境影响报告表》受理公示a32171a5219.pdf
【1.0 MB】
支付100云贝
预览
相关推荐
1、《马鞍山市建筑垃圾管理所马鞍山第二建筑垃圾填埋场建设项目环境影响报告表》审批前公示a27163a5219
【匹配度0.87】
2、《马鞍山市食品药品监督管理局马鞍山市食品安全检测能力项目环境影响报告表》受理公示
【匹配度0.43】
3、《马鞍山市环境卫生管理处马鞍山市向山生活垃圾卫生填埋场渗滤液处理改造工程项目环境影响报告表a56991a8448
【匹配度0.39】
4、《马鞍山市生活垃圾焚烧发电项目环境影响报告书》受理公示
【匹配度0.39】
5、《马鞍山市公安局射击靶场项目环境影响报告表》受理公示
【匹配度0.39】
猜你喜欢
1、HJ169-2018 建设项目环境风险评价技术导则
2、GB31572-2015 合成树脂工业污染物排放标准及修改单
3、GB/T14848-2017 地下水质量标准
4、GB/T4754-2017 国民经济行业分类
5、HJ75-2017 固定污染源烟气(SO2、NOX、颗粒物)排放连续监测技术规范
评论
收藏
微信扫一扫
分享
评论
共
0
条评论
请先
登录
后发表评论
0
/150
发表评论
按热度排序
按时间排序
设为首页
| 版权©
尚云环境
|
京公网安备 11011402011579号
|
京ICP备17049511号-2
|
增值电信业务经营许可证:京B2-20200914
0/150