环评云助手
首页
监测云
AI填写
公示平台
环评论坛
云商城
直播
云学苑
云助手AI
资料
法律法规规范
国家或地方标准
书籍文献资料
报告资料
其他类型资料
搜索
客户端
扫一扫下载APP
手机/电脑端下载
登录
|
注册
历史搜索
推荐热词
我要上传
环评云助手APP
扫码下载
环评云助手公众号
扫码关注
分类管理名录
排污许可名录
固废名录
产业代码
数据站点
术语查询
热点问答
AI审核
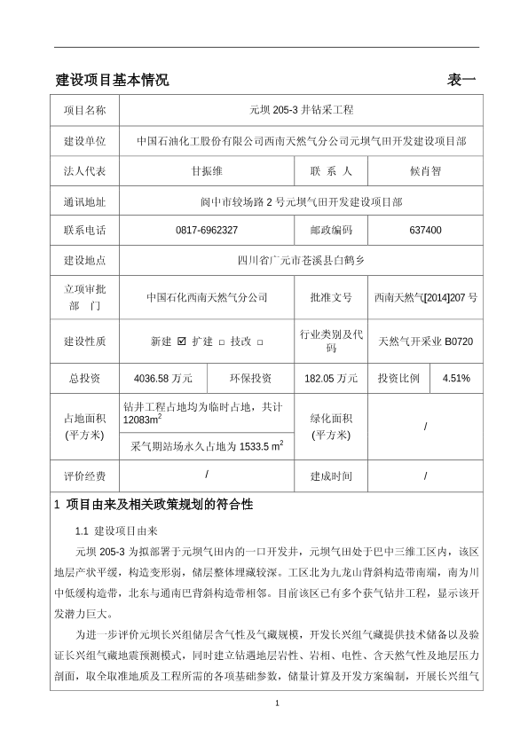
中国石油化工股份有限公司西南天然气分公司元坝气田开发建设项目部205-3井钻采工程4200
公开
奔跑的小仓鼠
+ 关注
上传日期:2023-05-01
0
131
0
资料类型
报告资料
适用范围
/
文件日期
2014 - 2018
文件分类
环境相关报告-环评文库
文件预览
查看原文
版权说明:本文档由用户提供并上传,收益归属内容提供方,若内容存在侵权,请进行
举报
中国石油化工股份有限公司西南天然气分公司元坝气田开发建设项目部205-3井钻采工程4200.pdf
【2.1 MB】
支付100云贝
预览
相关推荐
1、中国石油化工股份有限公司西南天然气分公司元坝205-3井钻采工程
【匹配度0.71】
2、中国石油化工股份有限公司西南油气分公司川西采气厂XP2井地层水回注工程4200
【匹配度0.56】
3、中国石油化工股份有限公司西南油气分公司元坝气田开发建设项目部-元坝气田长兴组气藏滚动建产17亿方_年项目
【匹配度0.54】
4、中国石油化工股份有限公司西南油气分公司元陆7井-元坝首站集气管道工程
【匹配度0.47】
5、中国石油化工股份有限公司西南油气分公司元陆7井-元坝首站集气管道工程
【匹配度0.47】
猜你喜欢
1、GB15618-2018 土壤环境质量 农用地土壤污染风险管控标准 (试行)
2、HJ549-2016 环境空气和废气 氯化氢的测定 离子色谱法
3、GB12348-2008 工业企业厂界环境噪声排放标准
4、无 建设项目竣工环境保护验收技术指南 污染影响类
5、HJ482-2009 《环境空气二氧化硫的测定甲醛吸收—副玫瑰苯胺分光光度法》及修改单
评论
收藏
微信扫一扫
分享
评论
共
0
条评论
请先
登录
后发表评论
0
/150
发表评论
按热度排序
按时间排序
设为首页
| 版权©
尚云环境
|
京公网安备 11011402011579号
|
京ICP备17049511号-2
|
增值电信业务经营许可证:京B2-20200914
0/150