环评云助手
首页
监测云
AI填写
公示平台
环评论坛
云商城
直播
云学苑
云助手AI
资料
法律法规规范
国家或地方标准
书籍文献资料
报告资料
其他类型资料
搜索
客户端
扫一扫下载APP
手机/电脑端下载
登录
|
注册
历史搜索
推荐热词
我要上传
环评云助手APP
扫码下载
环评云助手公众号
扫码关注
分类管理名录
排污许可名录
固废名录
产业代码
数据站点
术语查询
热点问答
AI审核
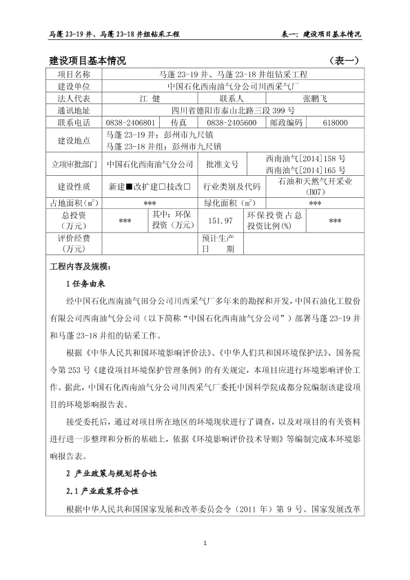
中国石化西南油气分公司川西采气厂-马蓬23-19井、马蓬23-18井组钻采工程
公开
奔跑的小仓鼠
+ 关注
上传日期:2023-05-01
0
49
0
资料类型
报告资料
适用范围
/
文件日期
2014 - 2018
文件分类
环境相关报告-环评文库
文件预览
查看原文
版权说明:本文档由用户提供并上传,收益归属内容提供方,若内容存在侵权,请进行
举报
中国石化西南油气分公司川西采气厂-马蓬23-19井、马蓬23-18井组钻采工程_37024.pdf
【2.2 MB】
支付100云贝
预览
相关推荐
1、中石化西南油气分公司川西采气厂马蓬23-17井钻采工程
【匹配度0.67】
2、中石化西南油气分公司川西采气厂江沙33-19f井组钻采工程
【匹配度0.64】
3、中石化西南油气田分公司川西采气厂什邡310-2hf、310-3、马蓬23-13井钻采工程
【匹配度0.61】
4、中石化西南油气分公司川西采气厂江沙304、33-23hf井钻采工程
【匹配度0.59】
5、中石化西南油气分公司川西采气厂江沙33-19HF井组钻采工程9126
【匹配度0.54】
猜你喜欢
1、GB37822-2019 挥发性有机物无组织排放控制标准
2、DB12/524-2020 工业企业挥发性有机物排放控制标准
3、GB16297-1996 大气污染物综合排放标准
4、HJ828-2017 水质 化学需氧量的测定 重铬酸盐法
5、GB3096-2008 声环境质量标准
评论
收藏
微信扫一扫
分享
评论
共
0
条评论
请先
登录
后发表评论
0
/150
发表评论
按热度排序
按时间排序
设为首页
| 版权©
尚云环境
|
京公网安备 11011402011579号
|
京ICP备17049511号-2
|
增值电信业务经营许可证:京B2-20200914
0/150