环评云助手
首页
监测云
AI填写
公示平台
环评论坛
云商城
直播
云学苑
云助手AI
资料
法律法规规范
国家或地方标准
书籍文献资料
报告资料
其他类型资料
搜索
客户端
扫一扫下载APP
手机/电脑端下载
登录
|
注册
历史搜索
推荐热词
我要上传
环评云助手APP
扫码下载
环评云助手公众号
扫码关注
分类管理名录
排污许可名录
固废名录
产业代码
数据站点
术语查询
热点问答
AI审核
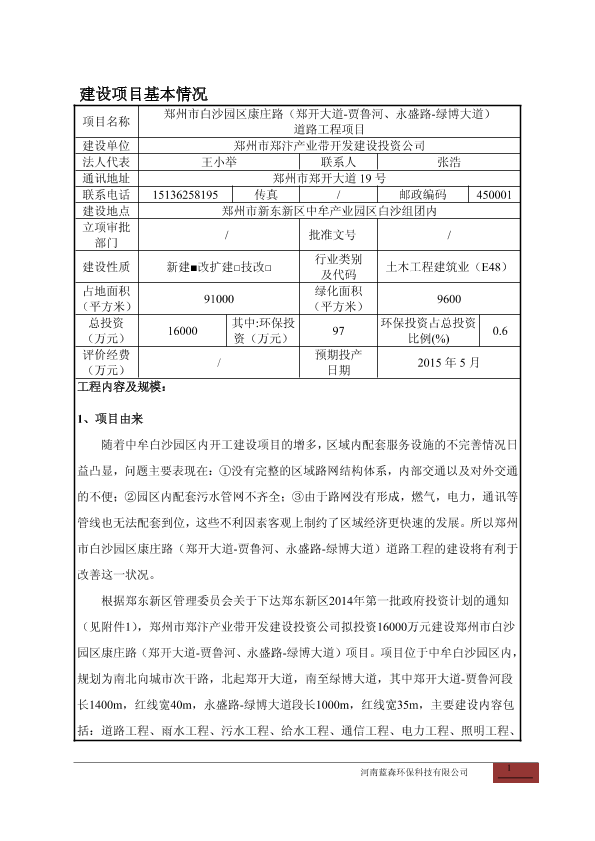
郑州市白沙园区康庄路(郑开大道-贾鲁河、永盛路-绿博大道)道路工程项目
公开
奔跑的小仓鼠
+ 关注
上传日期:2023-05-01
0
99
0
资料类型
报告资料
适用范围
/
文件日期
2014 - 2018
文件分类
环境相关报告-环评文库
文件预览
查看原文
版权说明:本文档由用户提供并上传,收益归属内容提供方,若内容存在侵权,请进行
举报
郑州市白沙园区康庄路(郑开大道-贾鲁河、永盛路-绿博大道)道路工程项目_25922.pdf
【2.0 MB】
支付100云贝
预览
相关推荐
1、郑州市白沙园区贺庄路(平安大道-白杨路)道路工程项目
【匹配度0.60】
2、郑州市白沙园区文明路(平安大道—豫兴大道)道路工程项目
【匹配度0.57】
3、郑州市白沙园区锦绣路(中原大道北-商都路)道路工程项目
【匹配度0.54】
4、郑州市白沙园区敬业路(绿博大道—青年路)道路工程项目
【匹配度0.54】
5、郑州市白沙园区工贸路(康庄路-通商路)道路工程项目
【匹配度0.51】
猜你喜欢
1、HJ533-2009 环境空气和废气氨的测定 纳氏试剂分光光度法
2、中华人民共和国国家发展和改革委员会令第29号 产业结构调整指导目录(2019年本)
3、GB13271-2014 锅炉大气污染物排放标准
4、HJ169-2018 建设项目环境风险评价技术导则
5、GB31572-2015 合成树脂工业污染物排放标准及修改单
评论
收藏
微信扫一扫
分享
评论
共
0
条评论
请先
登录
后发表评论
0
/150
发表评论
按热度排序
按时间排序
设为首页
| 版权©
尚云环境
|
京公网安备 11011402011579号
|
京ICP备17049511号-2
|
增值电信业务经营许可证:京B2-20200914
0/150