环评云助手
首页
监测云
公示平台
环评论坛
云商城
直播
云学苑
上传
法律法规规范
国家或地方标准
书籍文献资料
报告资料
其他类型资料
搜索
客户端
扫一扫下载APP
手机/电脑端下载
登录
|
注册
历史搜索
推荐热词
我要上传
环评云助手APP
扫码下载
环评云助手公众号
扫码关注
分类管理名录
排污许可名录
固废名录
产业代码
数据站点
术语查询
热点问答
AI审核
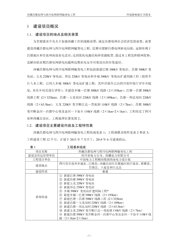
西藏昌都电网与四川电网联网输变电工程
公开
奔跑的小仓鼠
+ 关注
上传日期:2023-05-01
0
85
0
资料类型
报告资料
适用范围
/
文件日期
2014 - 2018
文件分类
环境相关报告-环评文库
文件预览
查看原文
版权说明:本文档由用户提供并上传,收益归属内容提供方,若内容存在侵权,请进行
举报
西藏昌都电网与四川电网联网输变电工程_12057.pdf
【1.9 MB】
支付100云贝
预览
相关推荐
1、南方电网与海南电网第二回联网工程
【匹配度0.39】
2、四川江油500kv输变电工程
【匹配度0.28】
猜你喜欢
1、GB3095-2012 环境空气质量标准2012及修改单
2、环办环评函〔2020〕711号 关于启用《建设项目环境影响报告书审批基础信息表》的通知
3、GB18466-2005 医疗机构水污染物排放标准
4、部令第15号 国家危险废物名录
5、中华人民共和国主席令(第四十三号) 中华人民共和国固体废物污染环境防治法
评论
收藏
微信扫一扫
分享
评论
共
0
条评论
请先
登录
后发表评论
0
/150
发表评论
按热度排序
按时间排序
设为首页
| 版权©
尚云环境
|
京公网安备 11011402011579号
|
京ICP备17049511号-2
|
增值电信业务经营许可证:京B2-20200914
0/150