环评云助手
首页
监测云
公示平台
环评论坛
云商城
直播
云学苑
上传
法律法规规范
国家或地方标准
书籍文献资料
报告资料
其他类型资料
搜索
客户端
扫一扫下载APP
手机/电脑端下载
登录
|
注册
历史搜索
推荐热词
我要上传
环评云助手APP
扫码下载
环评云助手公众号
扫码关注
分类管理名录
排污许可名录
固废名录
产业代码
数据站点
术语查询
热点问答
AI审核
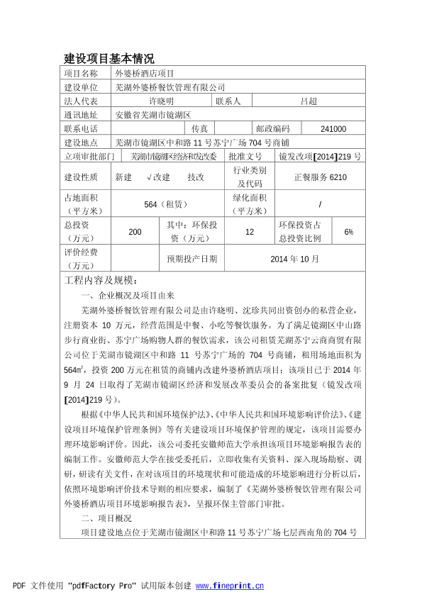
芜湖外婆桥餐饮管理有限公司外婆桥酒店项目环境影响评价报告表公示
公开
奔跑的小仓鼠
+ 关注
上传日期:2023-05-01
0
236
0
资料类型
报告资料
适用范围
/
文件日期
2014 - 2018
文件分类
环境相关报告-环评文库
文件预览
查看原文
版权说明:本文档由用户提供并上传,收益归属内容提供方,若内容存在侵权,请进行
举报
芜湖外婆桥餐饮管理有限公司外婆桥酒店项目环境影响评价报告表公示_1066809.pdf
【287.2 KB】
支付100云贝
预览
相关推荐
1、芜湖曹一操餐饮管理有限公司曹操餐饮项目环境影响报告表公示
【匹配度0.68】
2、芜湖博兰泽大酒店有限公司博兰泽大公馆项目环境影响评价报告表公示
【匹配度0.58】
3、南京金宏远酒店管理有限公司项目环境影响评价全本公示
【匹配度0.52】
4、芜湖中燃城市燃气发展有限公司芜湖中燃赵桥cng汽车加气站项目环境影响报告表公示
【匹配度0.41】
5、关于绍兴高新技术产业开发区江南外婆桥酒店建设项目环境影响报告表审批前公示
【匹配度0.39】
猜你喜欢
1、GB8978-1996 污水综合排放标准
2、HJ584-2010 环境空气苯系物的测定 活性炭吸附/二硫化碳解吸-气相色谱法
3、部令第11号 固定污染源排污许可分类管理名录(2019年版)及问答
4、GB3095-2012 环境空气质量标准2012及修改单
5、环办环评函〔2020〕711号 关于启用《建设项目环境影响报告书审批基础信息表》的通知
评论
收藏
微信扫一扫
分享
评论
共
0
条评论
请先
登录
后发表评论
0
/150
发表评论
按热度排序
按时间排序
设为首页
| 版权©
尚云环境
|
京公网安备 11011402011579号
|
京ICP备17049511号-2
|
增值电信业务经营许可证:京B2-20200914
0/150