环评云助手
首页
监测云
公示平台
社区论坛
环评云商城
尚云环境
直播
云学苑
我要上传
法律法规规范
国家或地方标准
书籍文献资料
报告资料
其他类型资料
搜索
客户端
APP
扫一扫下载APP
手机/电脑端下载
登录
|
注册
历史搜索
推荐热词
我要上传
环评云助手APP
扫码下载
环评云助手公众号
扫码关注
分类管理名录
排污许可名录
固废名录
产业代码
数据站点
术语查询
热点问答
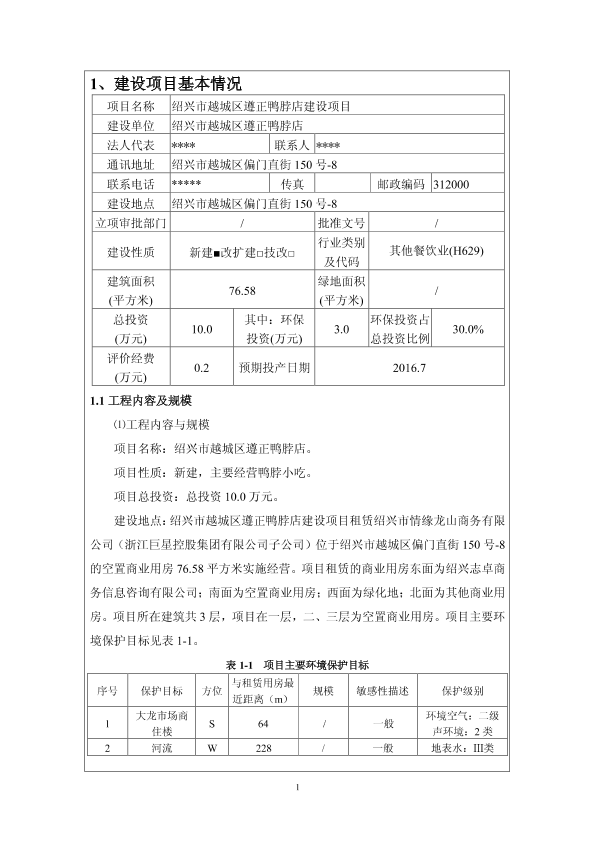
绍兴市越城区里碗中式快餐店建设项目680094376
公开
奔跑的小仓鼠
+ 关注
上传日期:2023-05-01
0
91
0
资料类型
报告资料
适用范围
/
文件日期
2014 - 2018
文件分类
环境相关报告-环评文库
文件预览
查看原文
版权说明:本文档由用户提供并上传,收益归属内容提供方,若内容存在侵权,请进行
举报
绍兴市越城区里碗中式快餐店建设项目680094376.pdf
【4.2 MB】
支付100云贝
预览
相关推荐
1、绍兴市越城区颐食快餐店 建设项目352474376
【匹配度0.62】
2、关于绍兴市越城区碗里中式快餐店建设项目环境影响登记表的审批前公示
【匹配度0.47】
3、绍兴市越城区永远小吃店建设项目494648390
【匹配度0.46】
4、绍兴市越城区燕庐火锅店建设项目
【匹配度0.42】
5、绍兴市越城区匆忙客美食店建设项目
【匹配度0.42】
猜你喜欢
1、GB18483-2001 饮食业油烟排放标准(试行)
2、HJ610-2016 环境影响评价技术导则 地下水环境
3、HJ91.1-2019 污水监测技术规范
4、HJ836-2017 固定污染源废气 低浓度颗粒物的测定 重量法
5、HJ964-2018 环境影响评价技术导则 土壤环境(试行)
评论
收藏
微信扫一扫
分享
评论
共
0
条评论
请先
登录
后发表评论
0
/150
发表评论
按热度排序
按时间排序
设为首页
| 版权©
尚云环境
|
京公网安备 11011402011579号
|
京ICP备17049511号-2
|
增值电信业务经营许可证:京B2-20200914
0/150