环评云助手
首页
监测云
公示平台
社区论坛
环评云商城
尚云环境
直播
云学苑
我要上传
法律法规规范
国家或地方标准
书籍文献资料
报告资料
其他类型资料
搜索
客户端
APP
扫一扫下载APP
手机/电脑端下载
登录
|
注册
历史搜索
推荐热词
我要上传
环评云助手APP
扫码下载
环评云助手公众号
扫码关注
分类管理名录
排污许可名录
固废名录
产业代码
数据站点
术语查询
热点问答
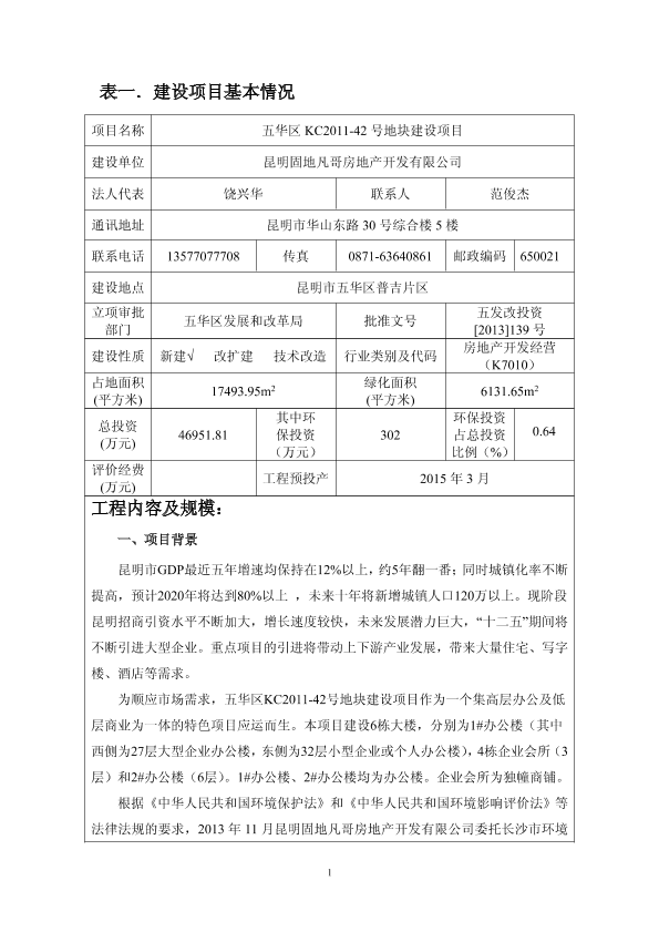
五华区kc2011-42号地块
公开
奔跑的小仓鼠
+ 关注
上传日期:2023-05-01
0
111
0
资料类型
报告资料
适用范围
/
文件日期
2014 - 2018
文件分类
环境相关报告-环评文库
文件预览
查看原文
版权说明:本文档由用户提供并上传,收益归属内容提供方,若内容存在侵权,请进行
举报
五华区kc2011-42号地块_222707.pdf
【1.0 MB】
支付100云贝
预览
相关推荐
1、昆明市五华区kc2010-65号地块项目
【匹配度0.60】
2、“五华区kcxs2012-29号地块”居住区开发项目
【匹配度0.46】
3、“五华区kcwh2012-10号地块a2地块”商务区开发项目
【匹配度0.40】
4、“五华区kcwh2012-10号地块a2地块”商务区开发项目647854627
【匹配度0.31】
5、昆明龙湖宜恒房地产开发有限公司“五华区kc2008-63号地块”居住区开发项目(龙湖水晶郦城)185785195
【匹配度0.20】
猜你喜欢
1、HJ535-2009 水质 氨氮的测定 纳氏试剂分光光度法
2、GB36600-2018 土壤环境质量 建设用地土壤污染风险管控标准(试行)
3、GB9078-1996 工业炉窑大气污染物排放标准
4、HJ584-2010 环境空气苯系物的测定 活性炭吸附/二硫化碳解吸-气相色谱法
5、GB8978-1996 污水综合排放标准
评论
收藏
微信扫一扫
分享
评论
共
0
条评论
请先
登录
后发表评论
0
/150
发表评论
按热度排序
按时间排序
设为首页
| 版权©
尚云环境
|
京公网安备 11011402011579号
|
京ICP备17049511号-2
|
增值电信业务经营许可证:京B2-20200914
0/150